HOME   LIST
‹–   –›

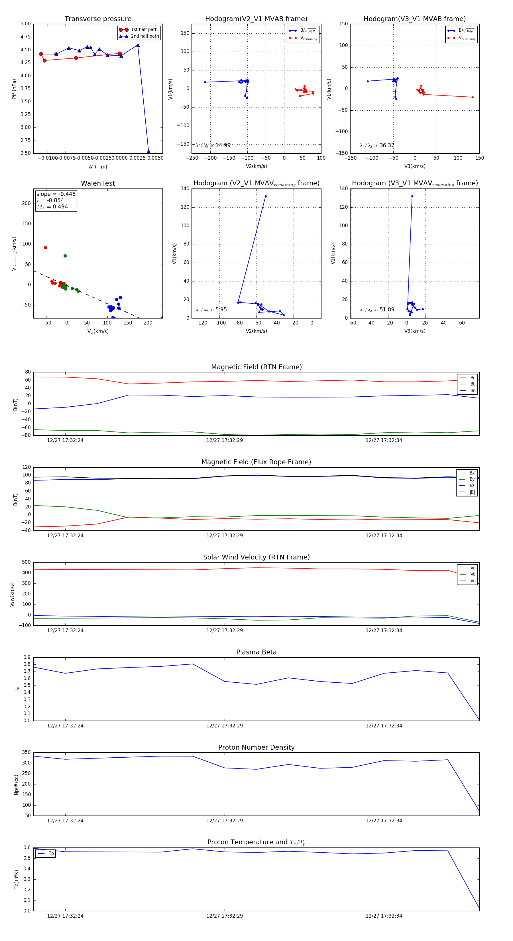
Flux Rope in 2024

Flux Rope Event 2024-12-27 17:32:23 ~ 2024-12-27 17:32:37 (15 seconds)


plot