HOME   LIST
‹–   –›

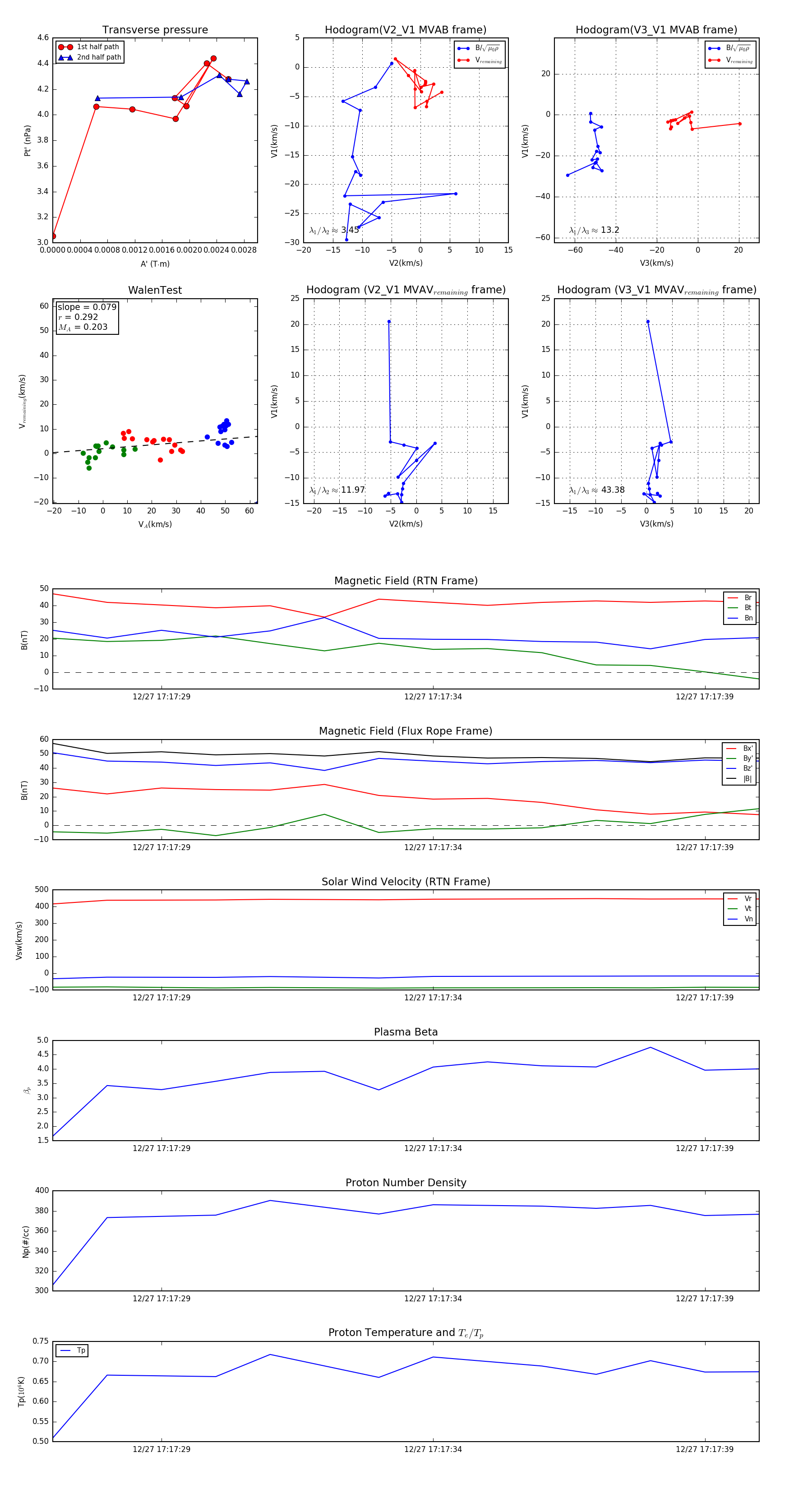
Flux Rope in 2024

Flux Rope Event 2024-12-27 17:17:27 ~ 2024-12-27 17:17:40 (14 seconds)


plot