HOME   LIST
‹–   –›

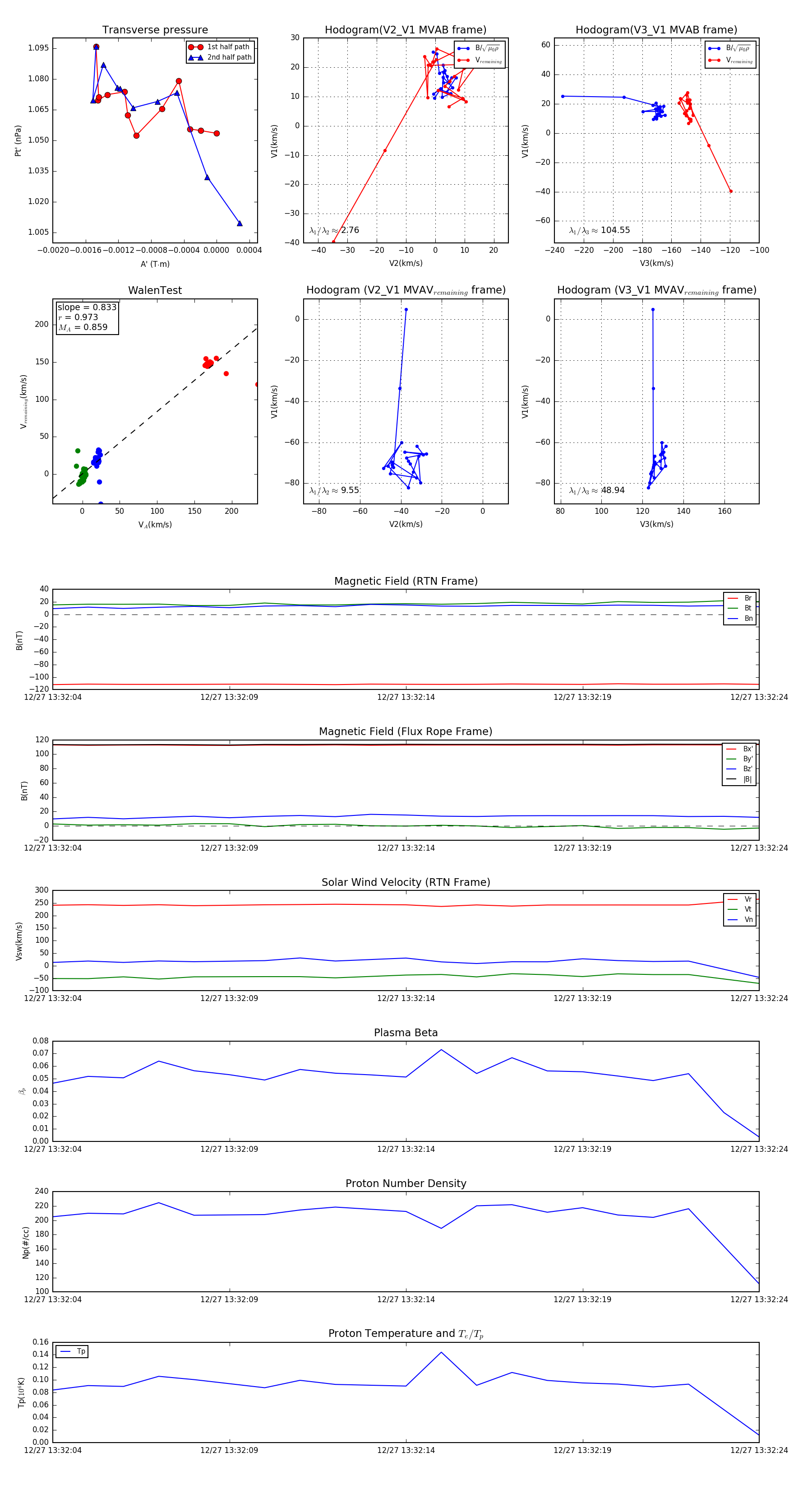
Flux Rope in 2024

Flux Rope Event 2024-12-27 13:32:04 ~ 2024-12-27 13:32:24 (21 seconds)


plot