HOME   LIST
‹–   –›

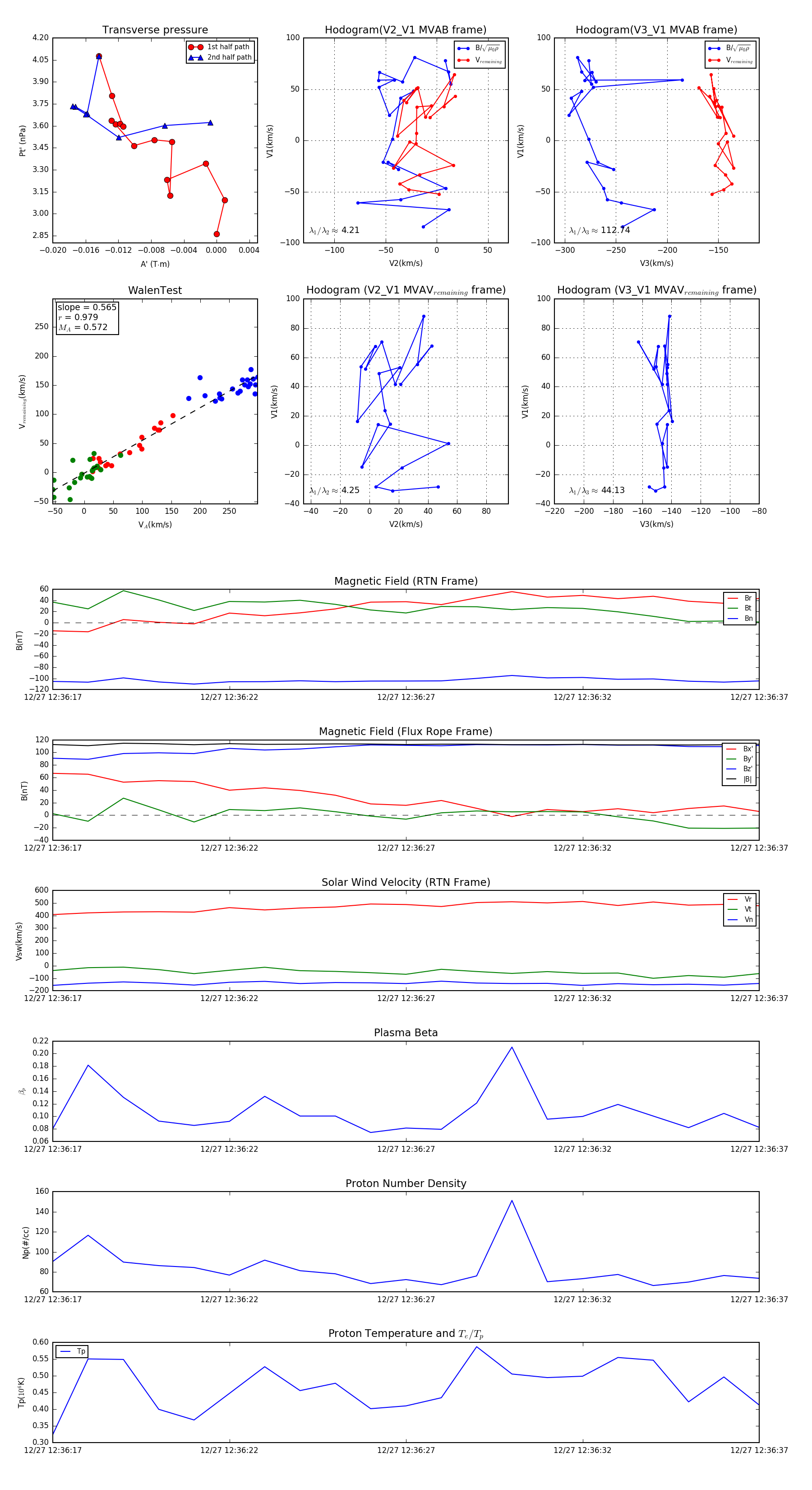
Flux Rope in 2024

Flux Rope Event 2024-12-27 12:36:17 ~ 2024-12-27 12:36:37 (21 seconds)


plot