HOME   LIST
‹–   –›

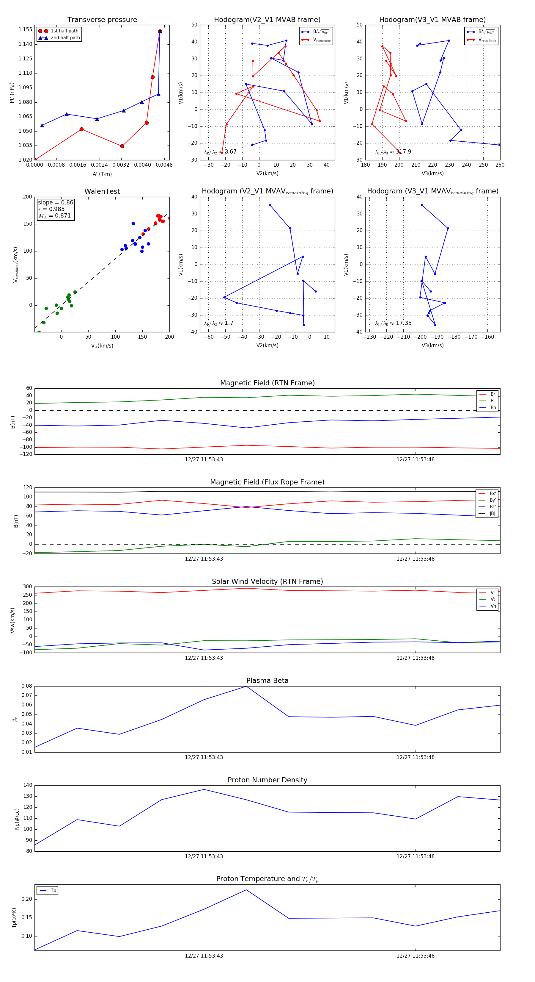
Flux Rope in 2024

Flux Rope Event 2024-12-27 11:53:39 ~ 2024-12-27 11:53:50 (12 seconds)


plot