HOME   LIST
‹–   –›

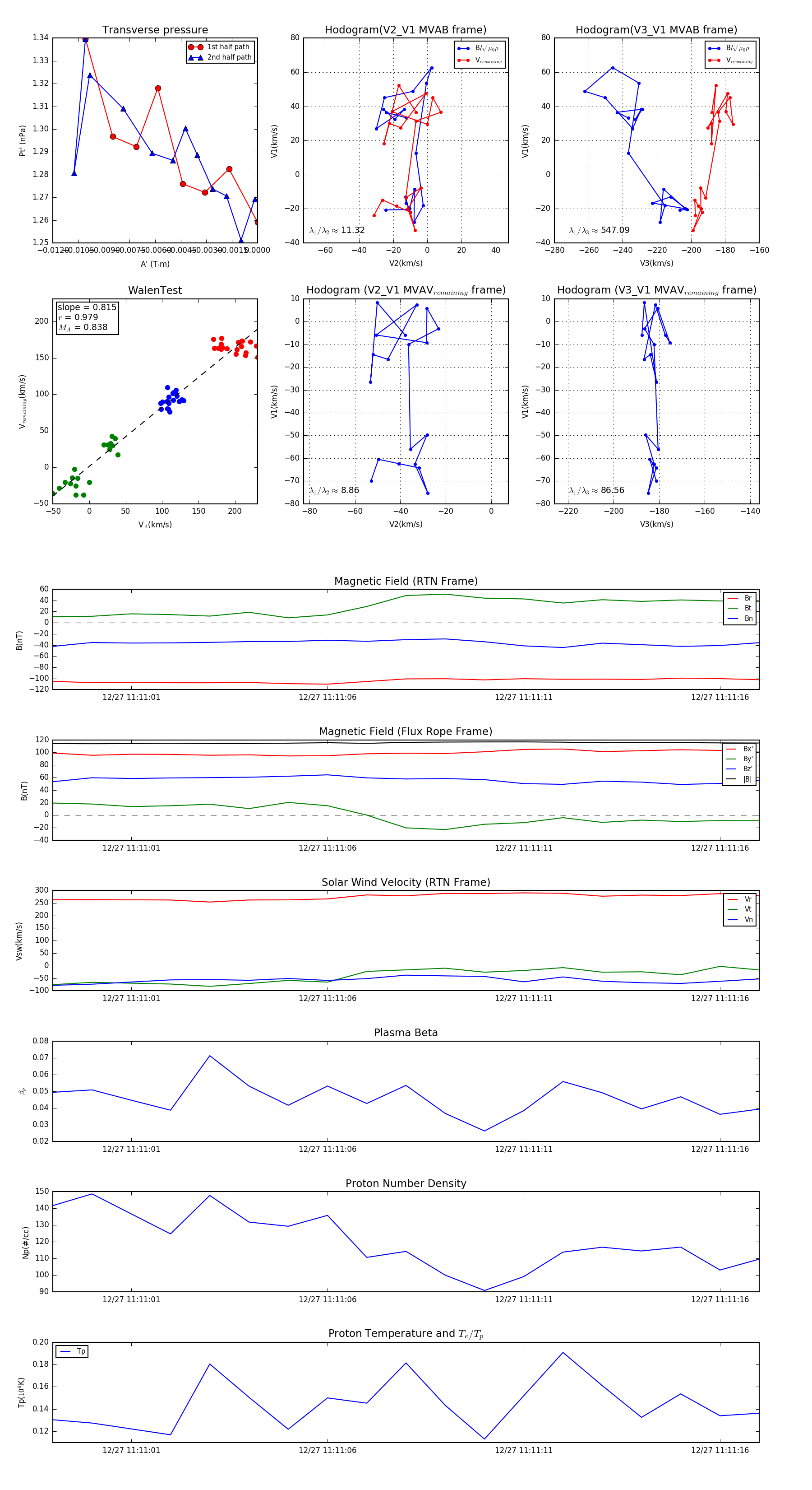
Flux Rope in 2024

Flux Rope Event 2024-12-27 11:10:59 ~ 2024-12-27 11:11:17 (19 seconds)


plot