HOME   LIST
‹–   –›

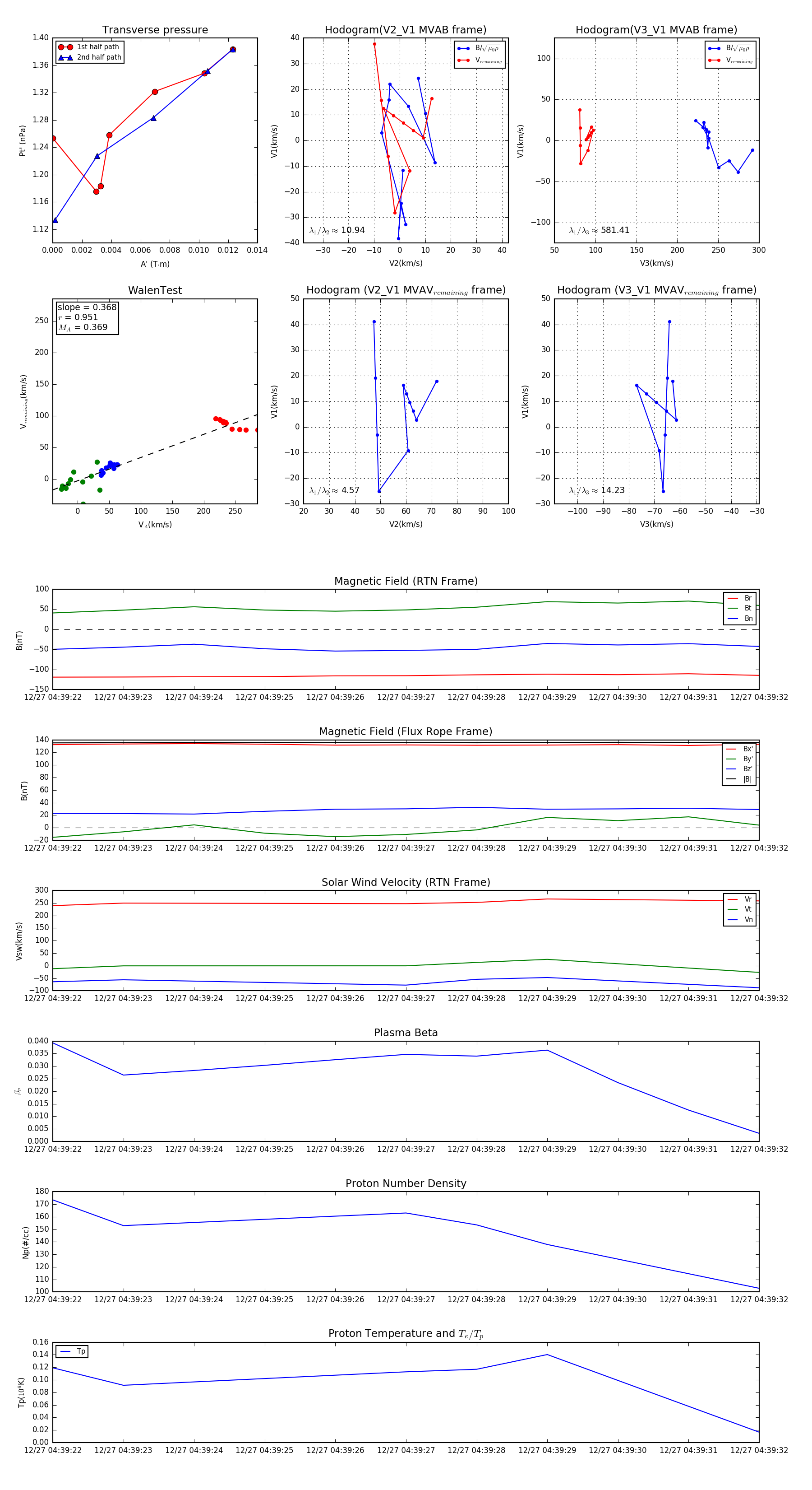
Flux Rope in 2024

Flux Rope Event 2024-12-27 04:39:22 ~ 2024-12-27 04:39:32 (11 seconds)


plot