HOME   LIST
‹–   –›

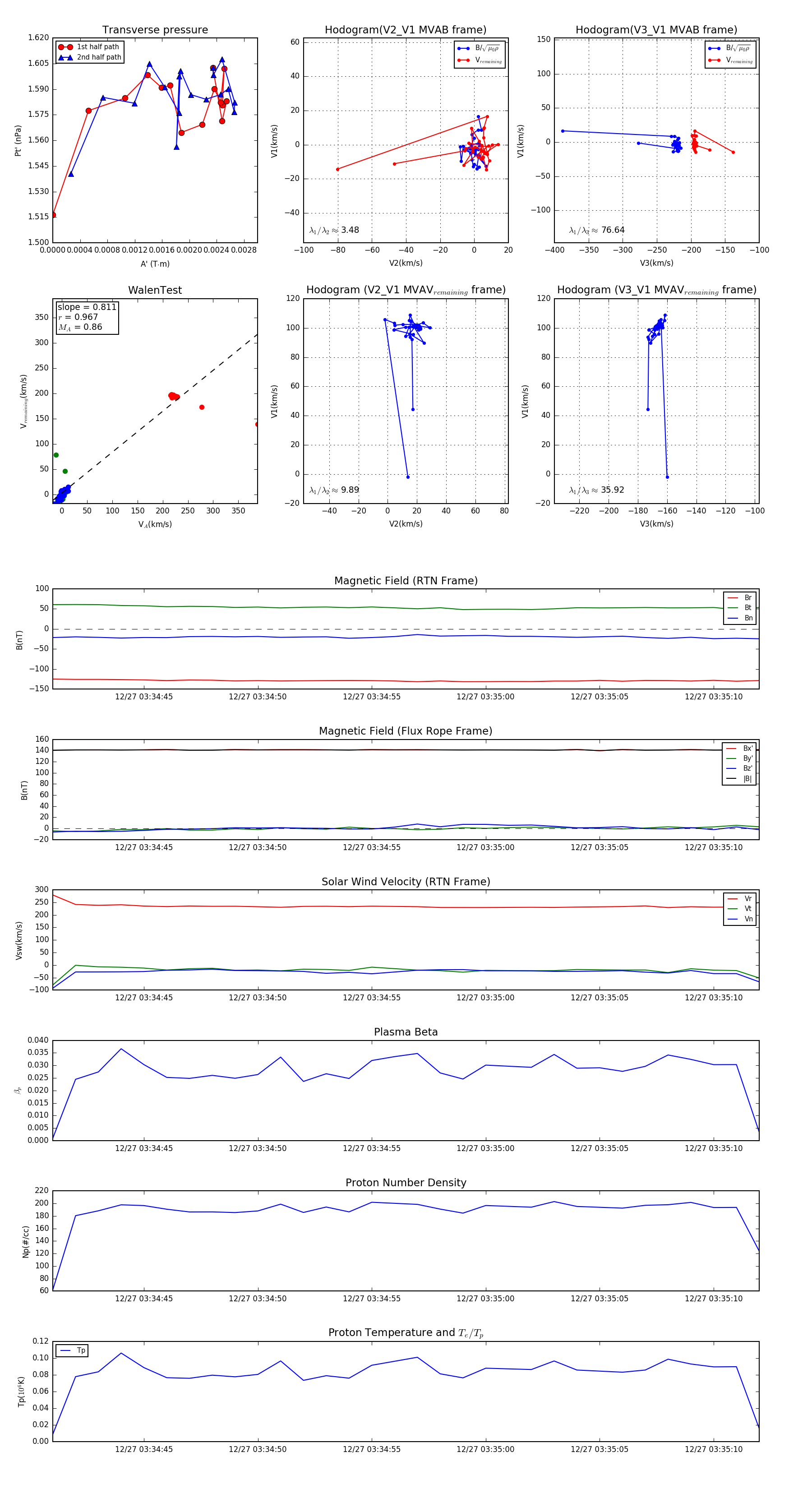
Flux Rope in 2024

Flux Rope Event 2024-12-27 03:34:41 ~ 2024-12-27 03:35:12 (32 seconds)


plot