HOME   LIST
‹–   –›

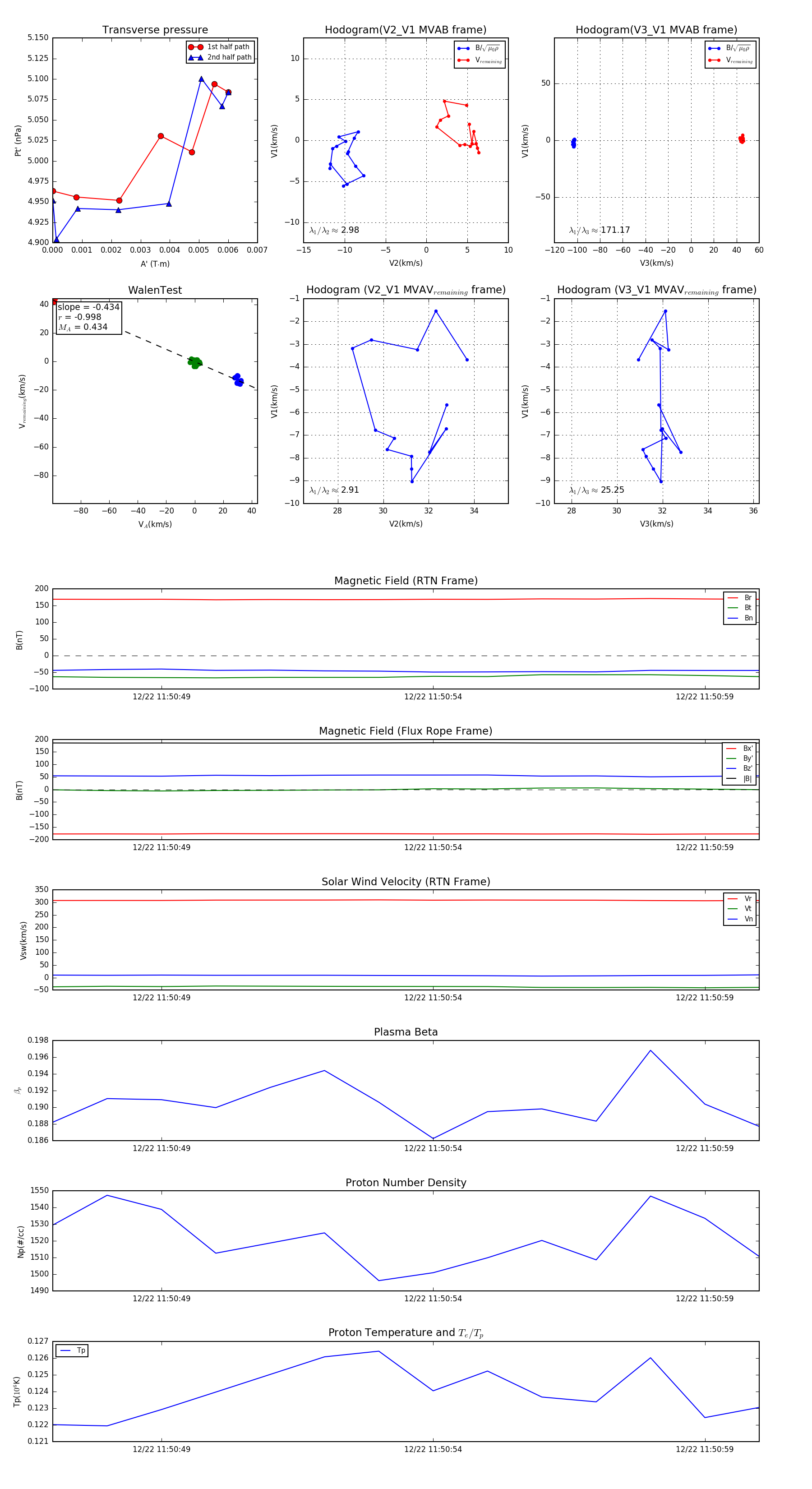
Flux Rope in 2024

Flux Rope Event 2024-12-22 11:50:47 ~ 2024-12-22 11:51:00 (14 seconds)


plot