HOME   LIST
‹–   –›

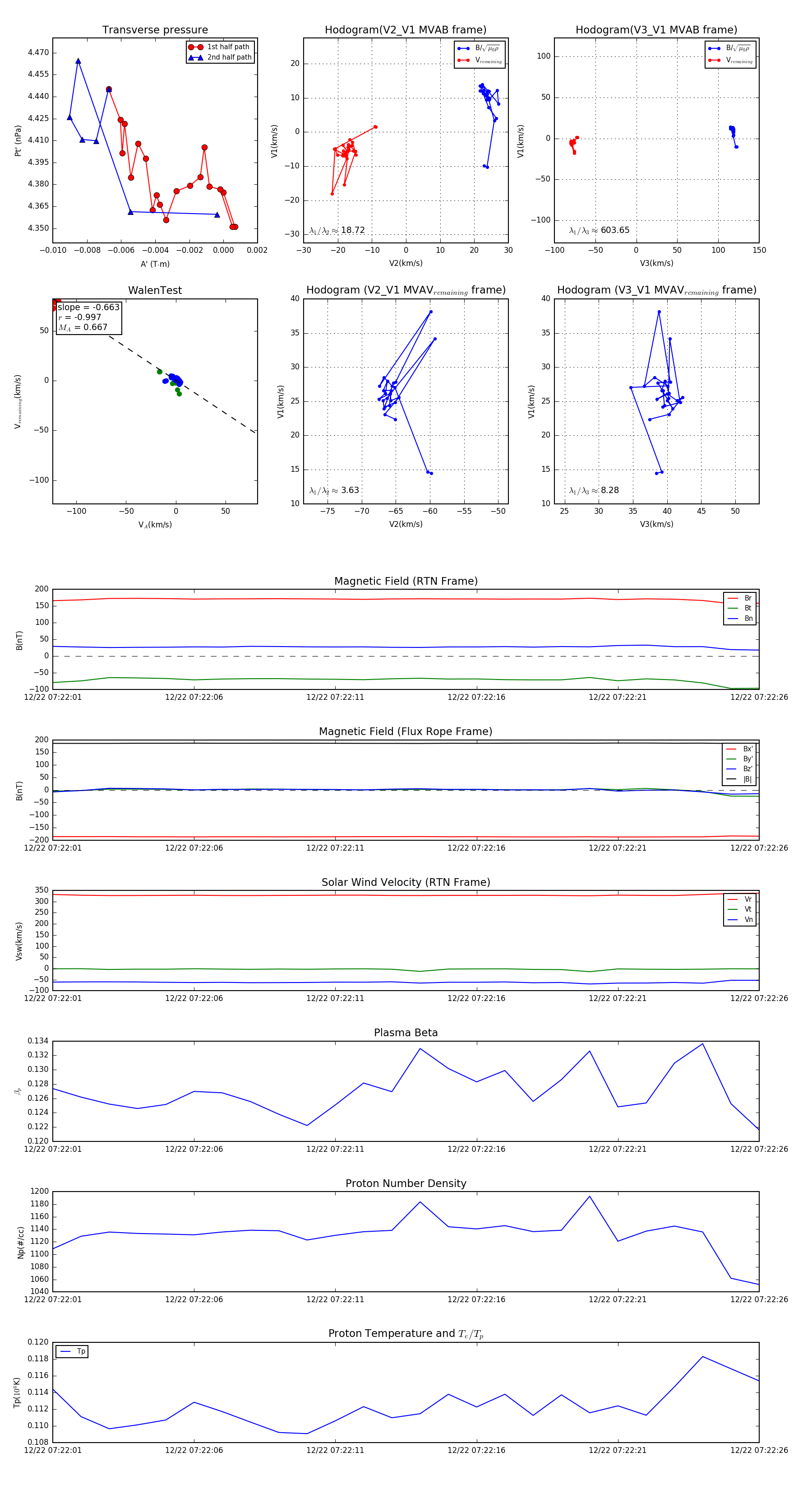
Flux Rope in 2024

Flux Rope Event 2024-12-22 07:22:01 ~ 2024-12-22 07:22:26 (26 seconds)


plot