HOME   LIST
‹–   –›

Flux Rope in 2024

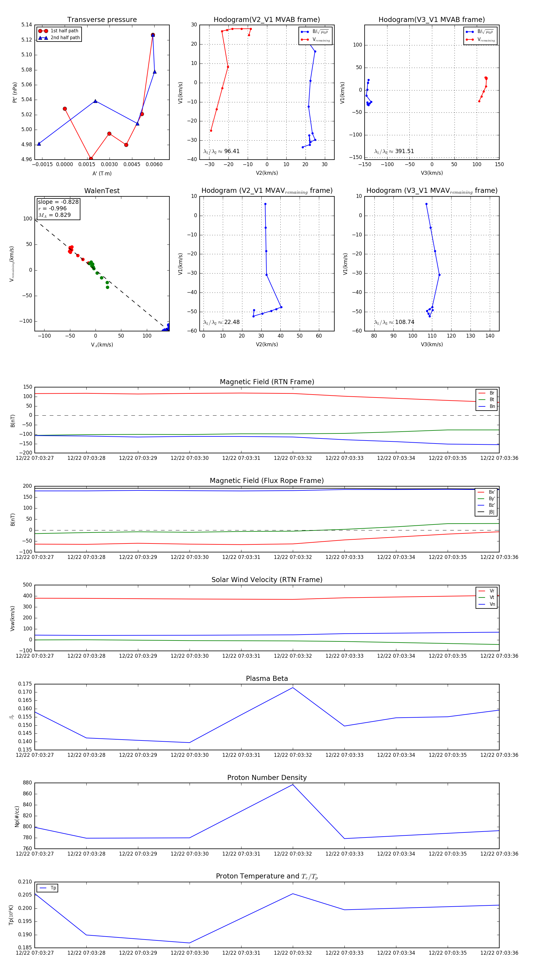
Flux Rope Event 2024-12-22 07:03:27 ~ 2024-12-22 07:03:36 (10 seconds)


plot