HOME   LIST
‹–   –›

Flux Rope in 2024

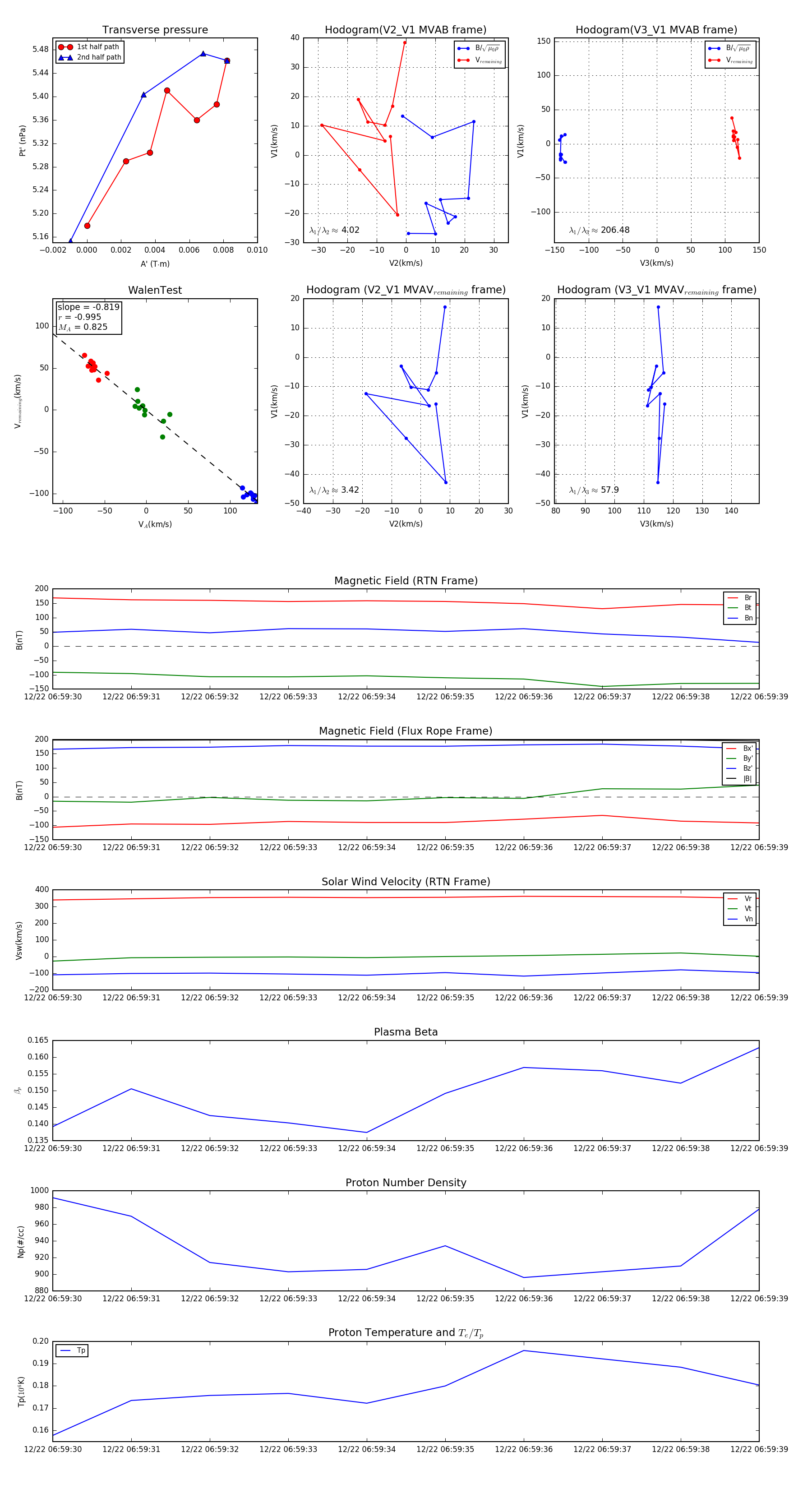
Flux Rope Event 2024-12-22 06:59:30 ~ 2024-12-22 06:59:39 (10 seconds)


plot