HOME   LIST
‹–   –›

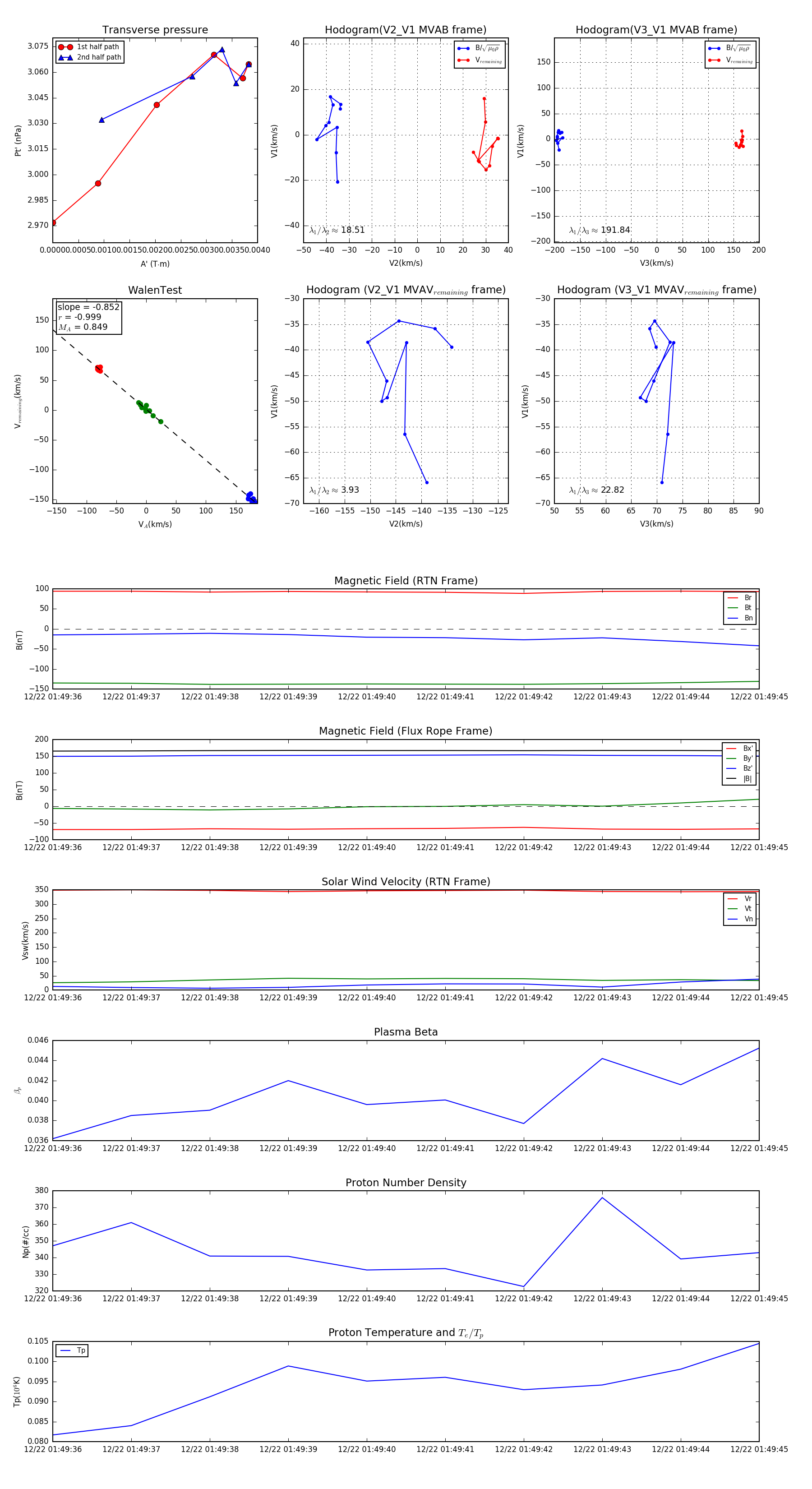
Flux Rope in 2024

Flux Rope Event 2024-12-22 01:49:36 ~ 2024-12-22 01:49:45 (10 seconds)


plot