HOME   LIST
‹–   –›

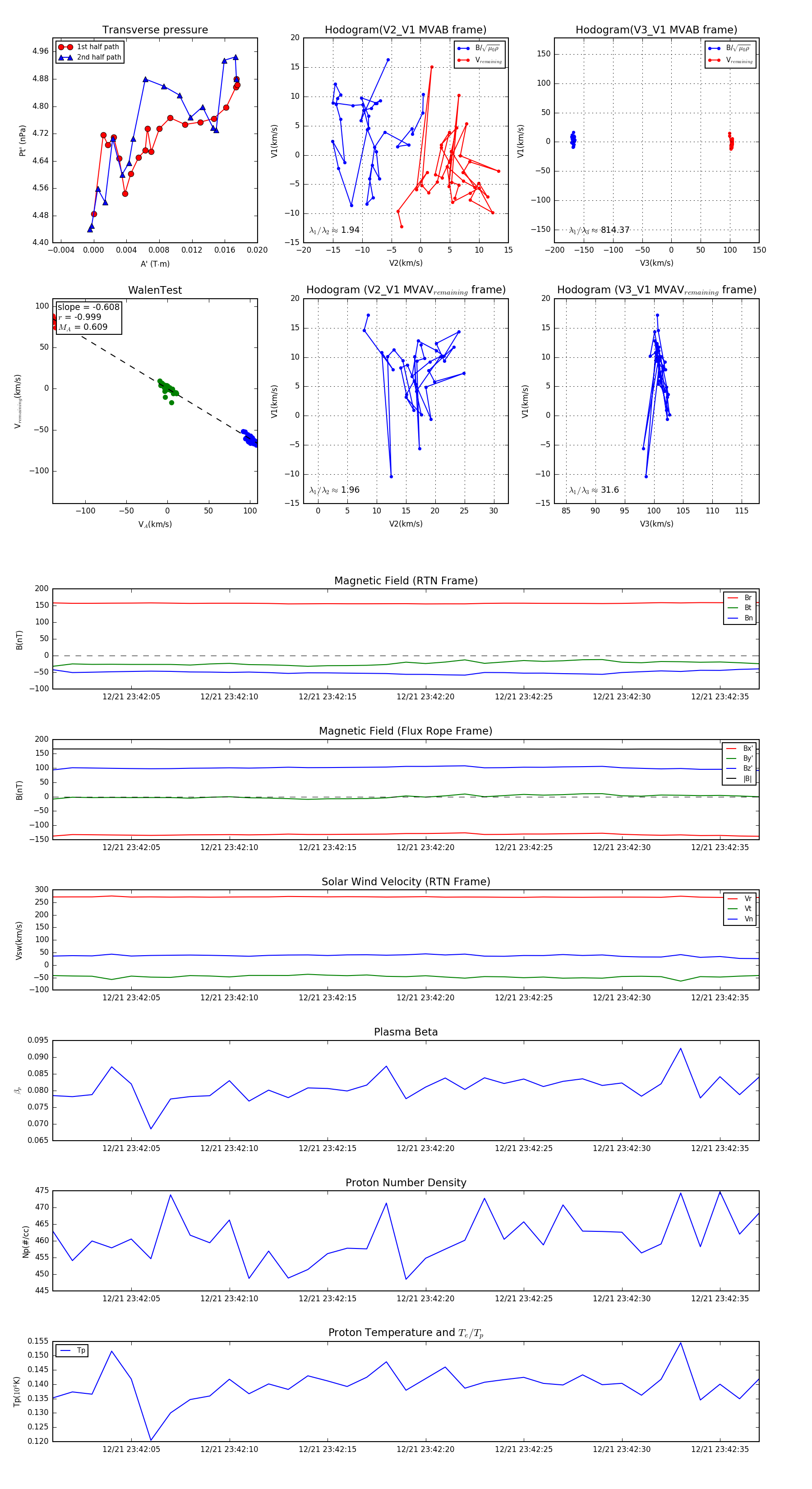
Flux Rope in 2024

Flux Rope Event 2024-12-21 23:42:01 ~ 2024-12-21 23:42:37 (37 seconds)


plot