HOME   LIST
‹–   –›

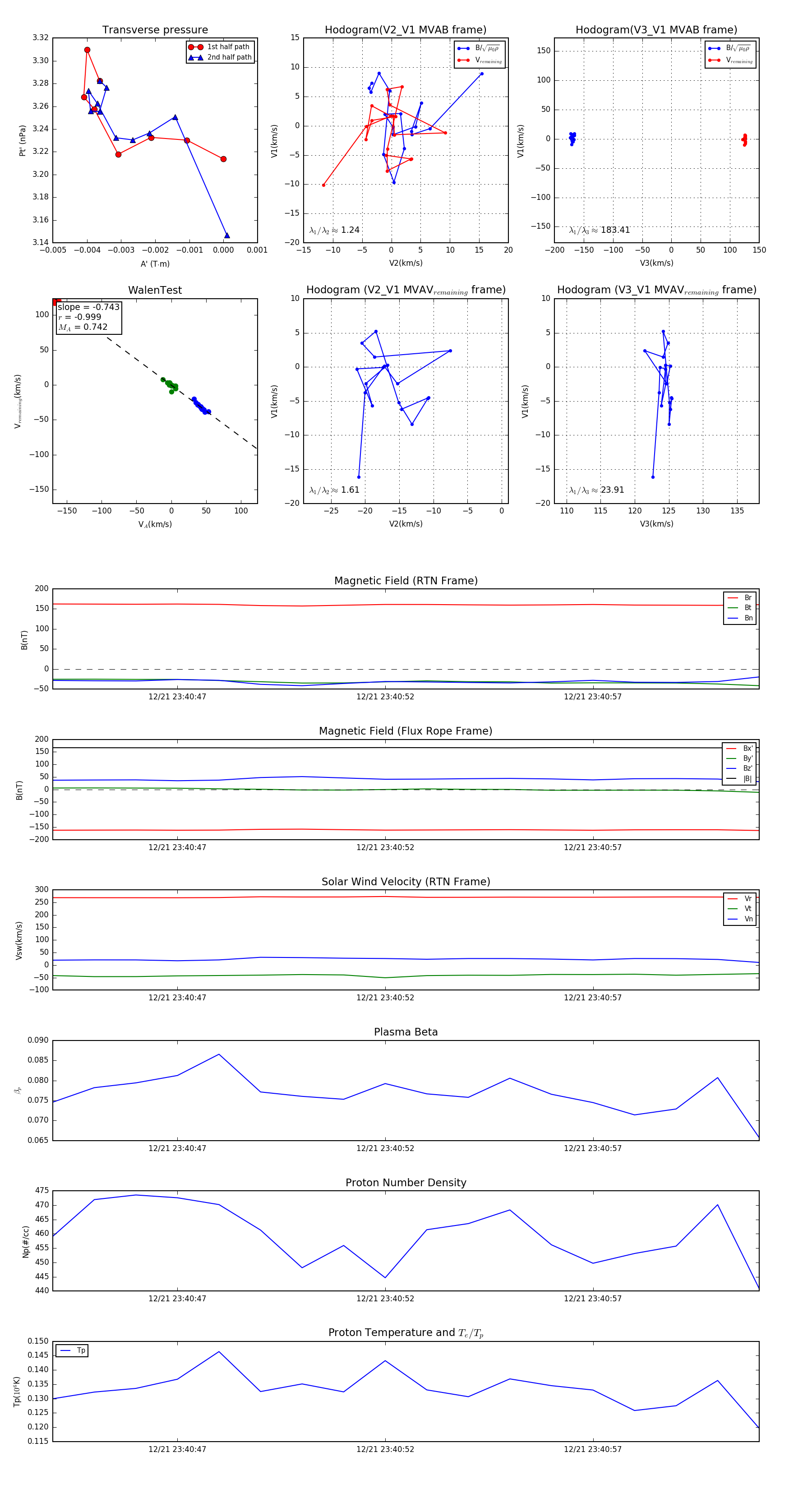
Flux Rope in 2024

Flux Rope Event 2024-12-21 23:40:44 ~ 2024-12-21 23:41:01 (18 seconds)


plot