HOME   LIST
‹–   –›

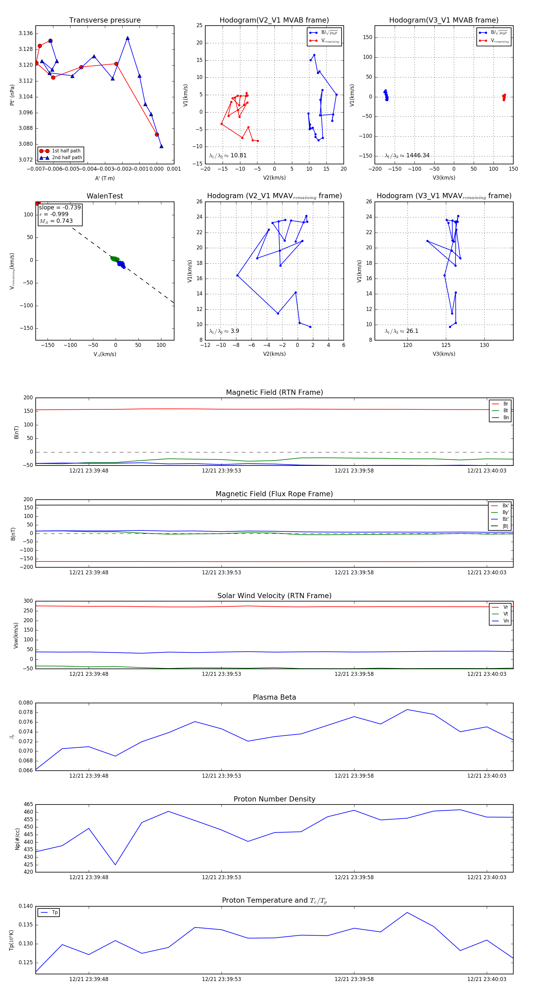
Flux Rope in 2024

Flux Rope Event 2024-12-21 23:39:46 ~ 2024-12-21 23:40:04 (19 seconds)


plot