HOME   LIST
‹–   –›

Flux Rope in 2024

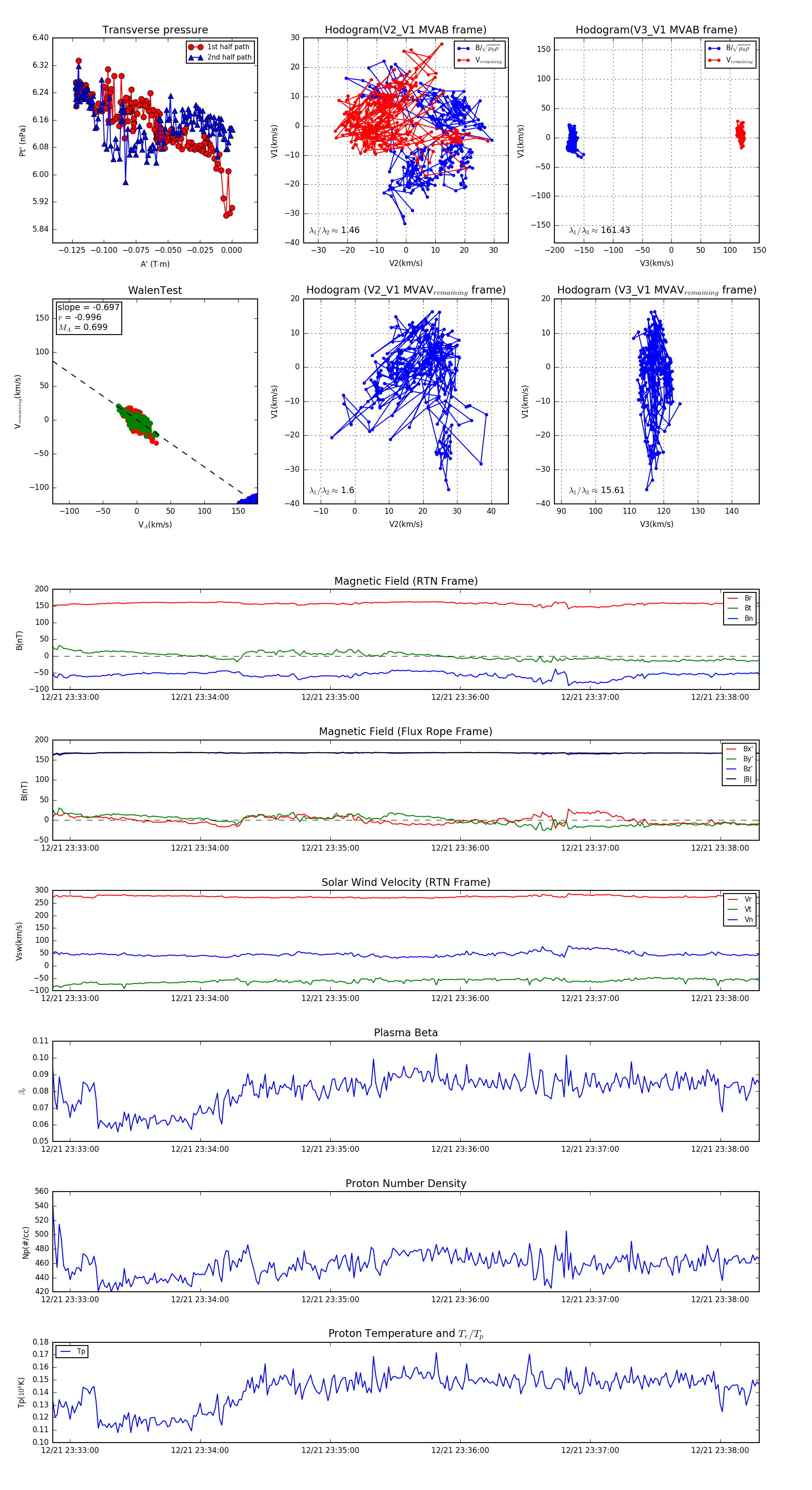
Flux Rope Event 2024-12-21 23:32:52 ~ 2024-12-21 23:38:18 (327 seconds)


plot