HOME   LIST
‹–   –›

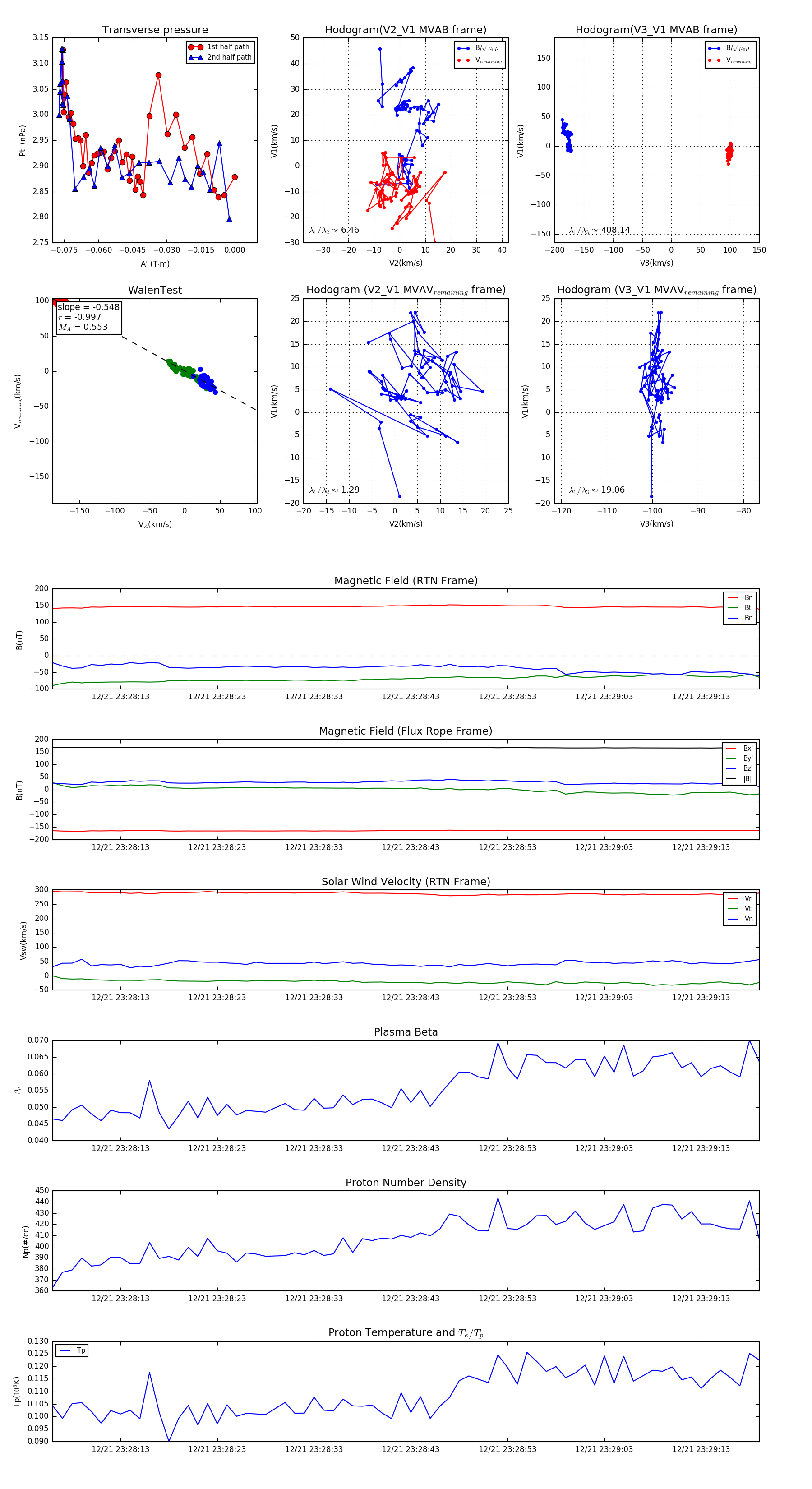
Flux Rope in 2024

Flux Rope Event 2024-12-21 23:28:06 ~ 2024-12-21 23:29:19 (74 seconds)


plot