HOME   LIST
‹–   –›

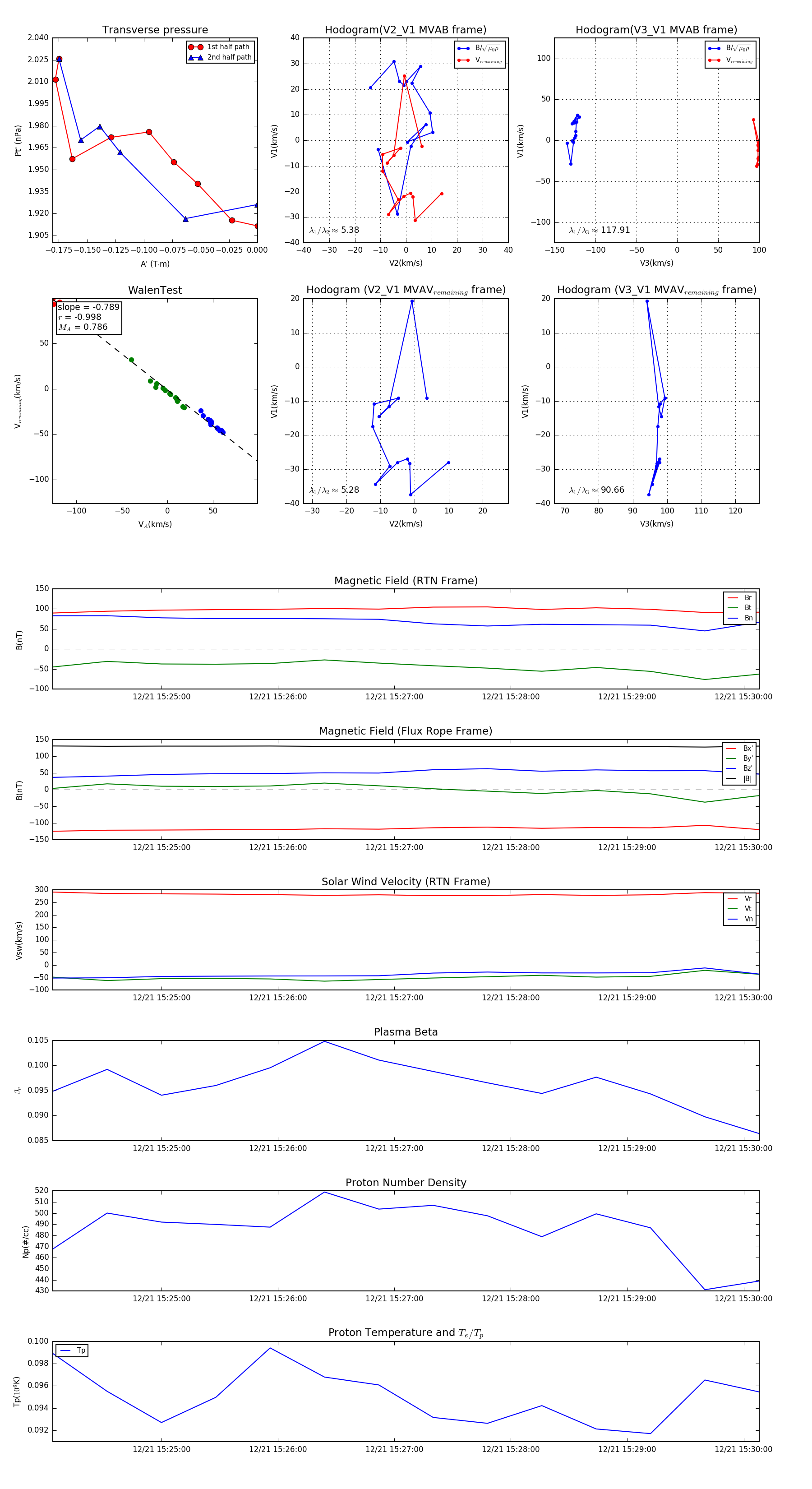
Flux Rope in 2024

Flux Rope Event 2024-12-21 15:24:04 ~ 2024-12-21 15:30:08 (365 seconds)


plot