HOME   LIST
‹–   –›

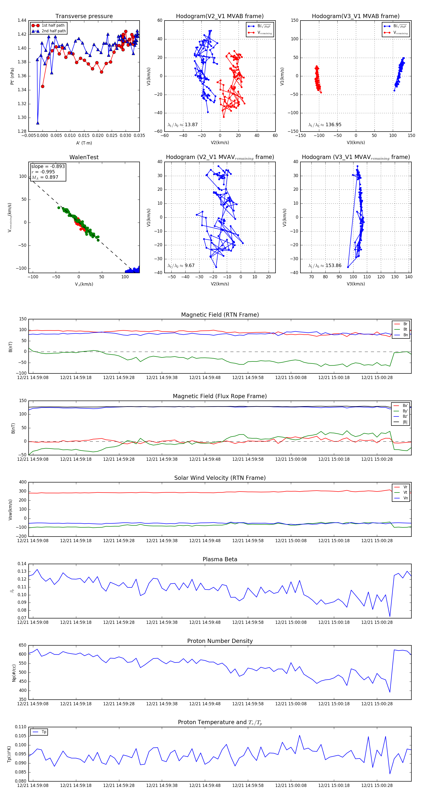
Flux Rope in 2024

Flux Rope Event 2024-12-21 14:59:07 ~ 2024-12-21 15:00:36 (90 seconds)


plot