HOME   LIST
‹–   –›

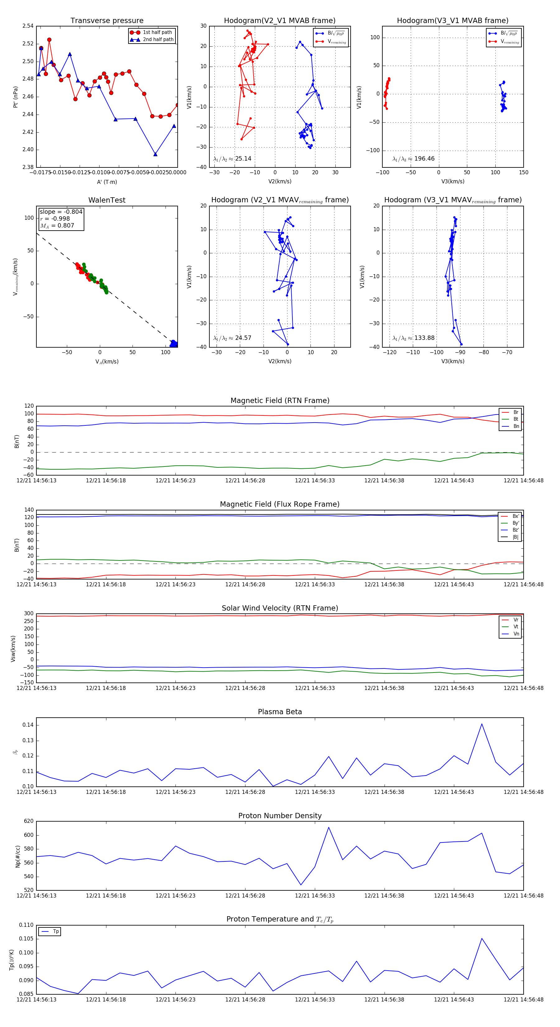
Flux Rope in 2024

Flux Rope Event 2024-12-21 14:56:13 ~ 2024-12-21 14:56:48 (36 seconds)


plot