HOME   LIST
‹–   –›

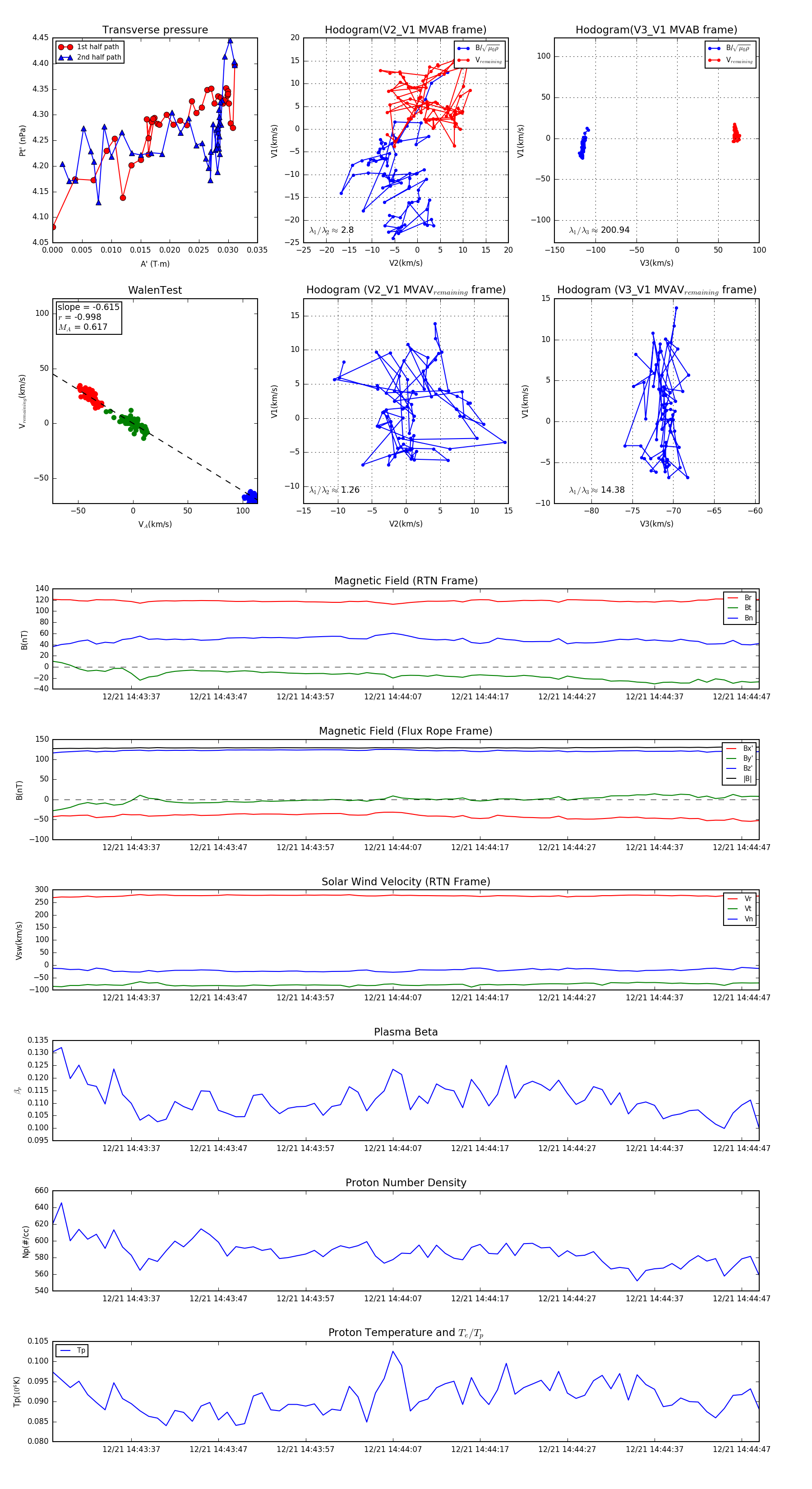
Flux Rope in 2024

Flux Rope Event 2024-12-21 14:43:28 ~ 2024-12-21 14:44:49 (82 seconds)


plot