HOME   LIST
‹–   –›

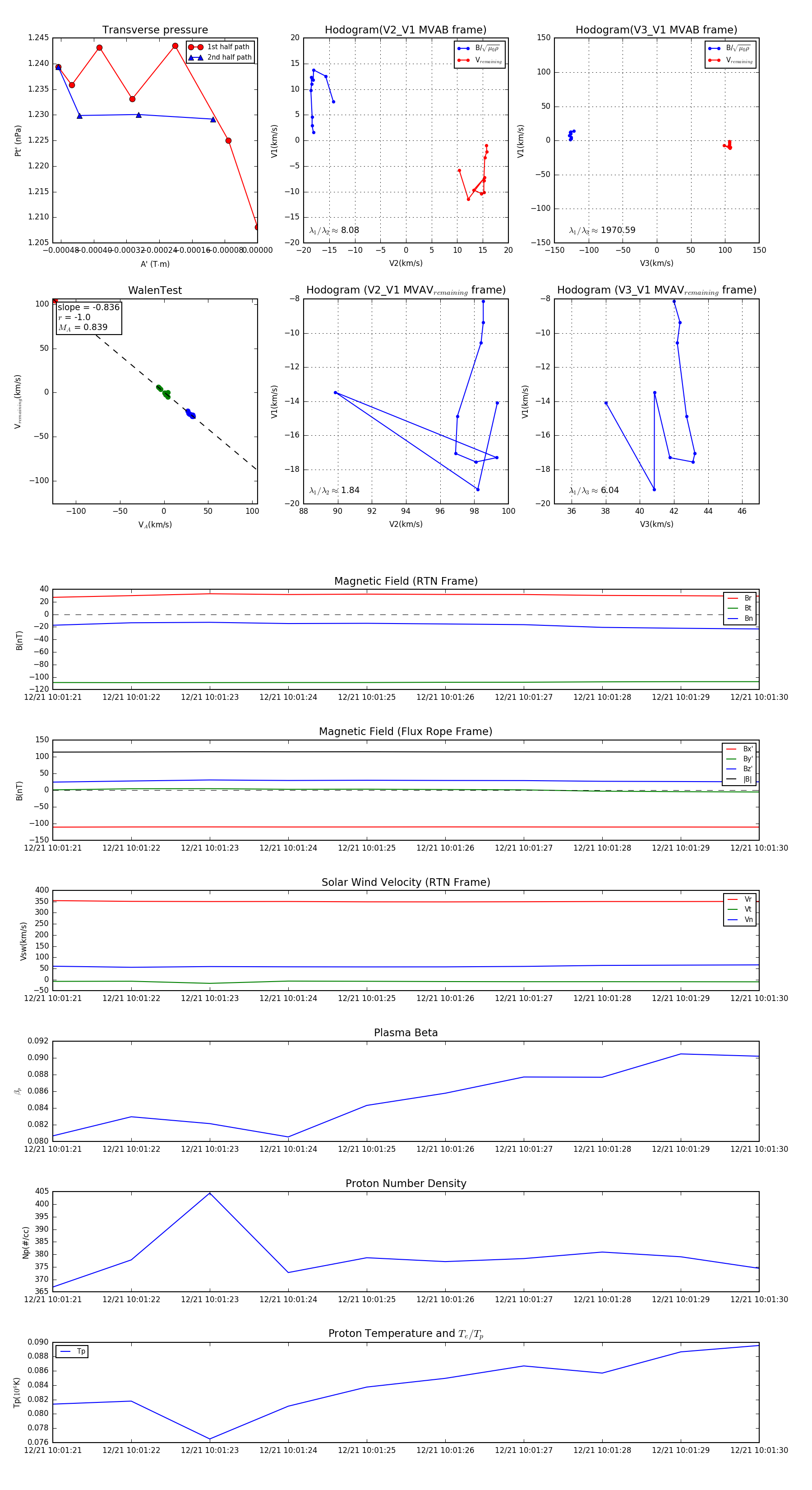
Flux Rope in 2024

Flux Rope Event 2024-12-21 10:01:21 ~ 2024-12-21 10:01:30 (10 seconds)


plot