HOME   LIST
‹–   –›

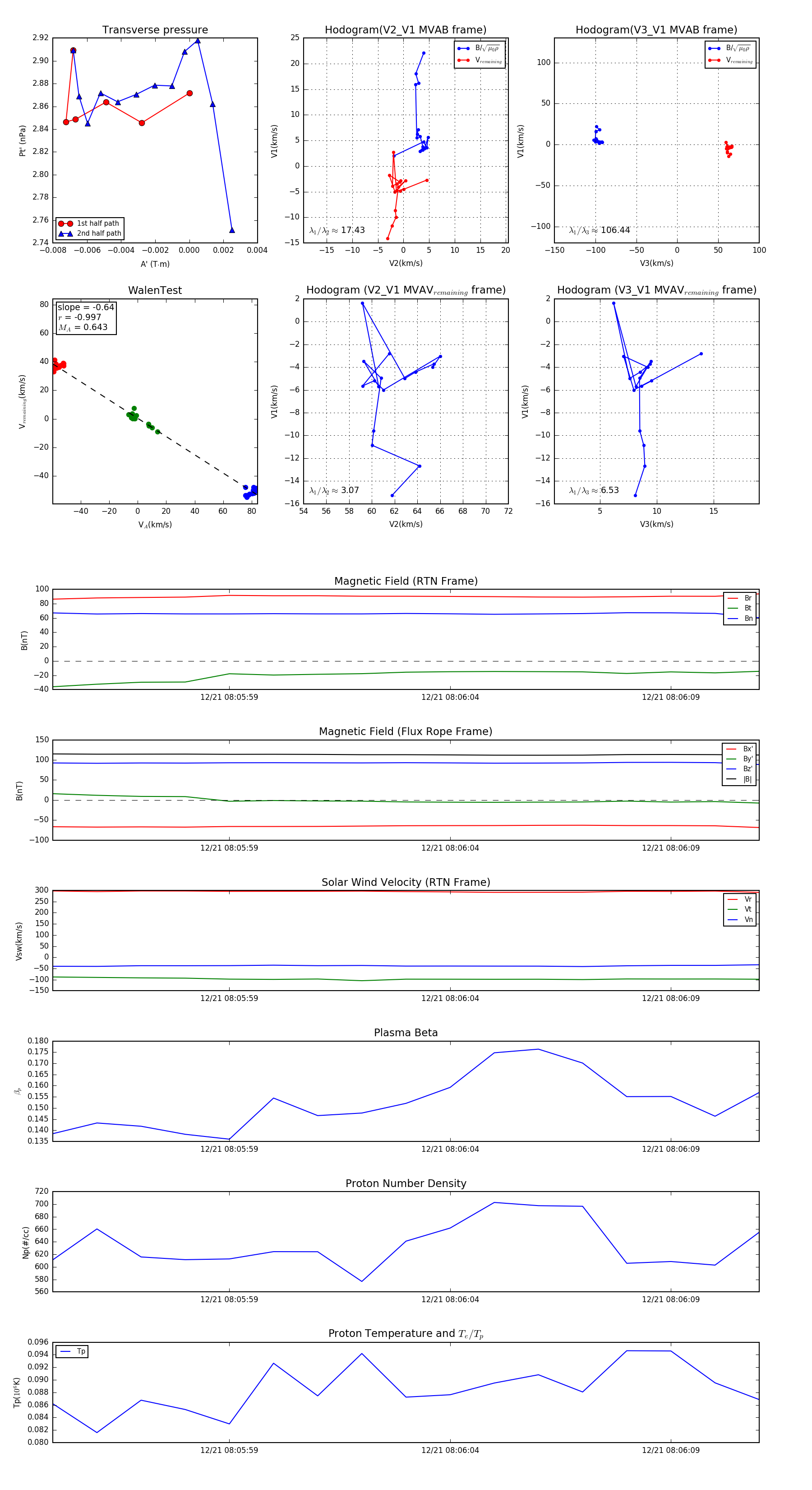
Flux Rope in 2024

Flux Rope Event 2024-12-21 08:05:55 ~ 2024-12-21 08:06:11 (17 seconds)


plot