HOME   LIST
‹–   –›

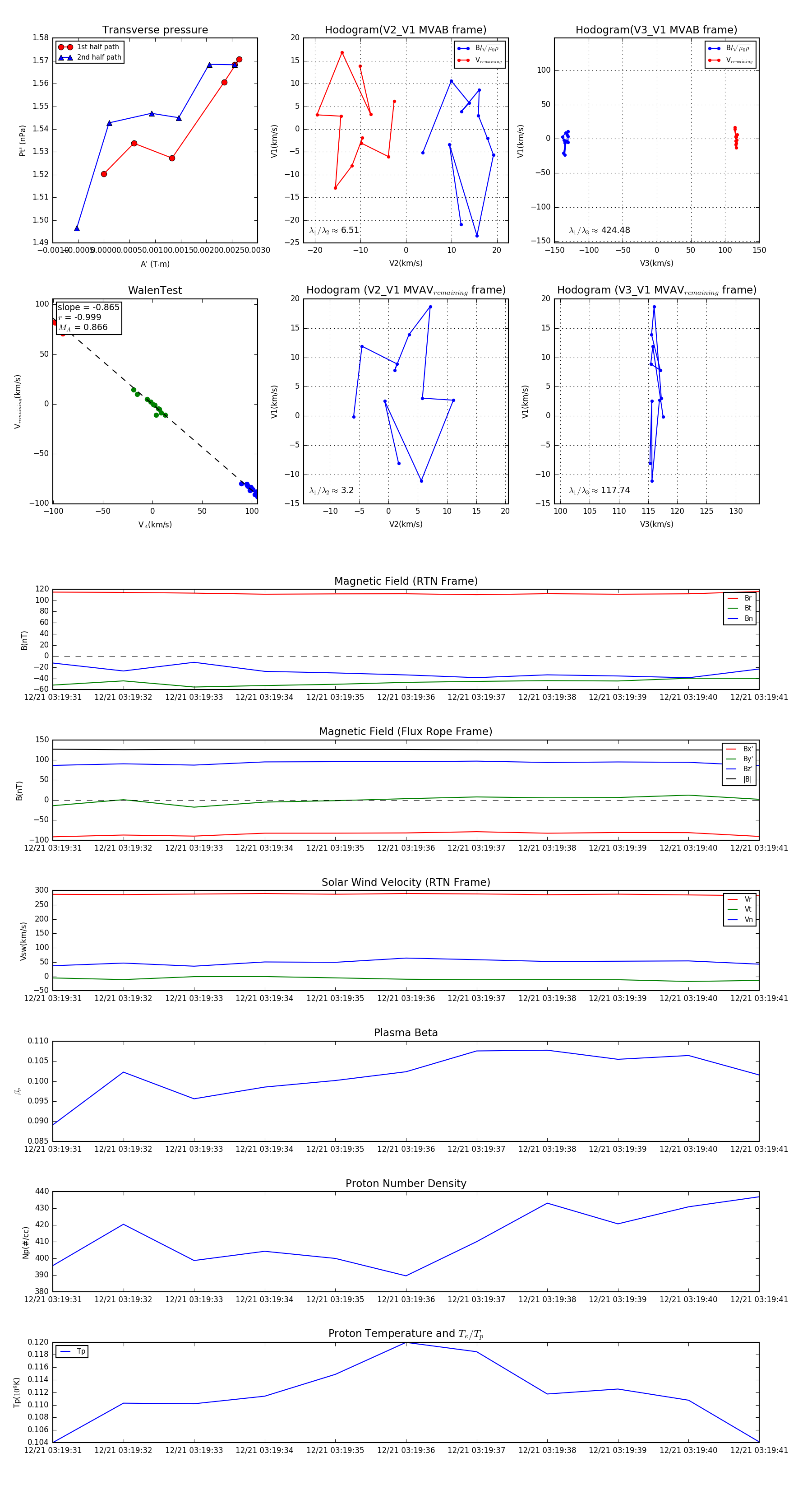
Flux Rope in 2024

Flux Rope Event 2024-12-21 03:19:31 ~ 2024-12-21 03:19:41 (11 seconds)


plot