HOME   LIST
‹–   –›

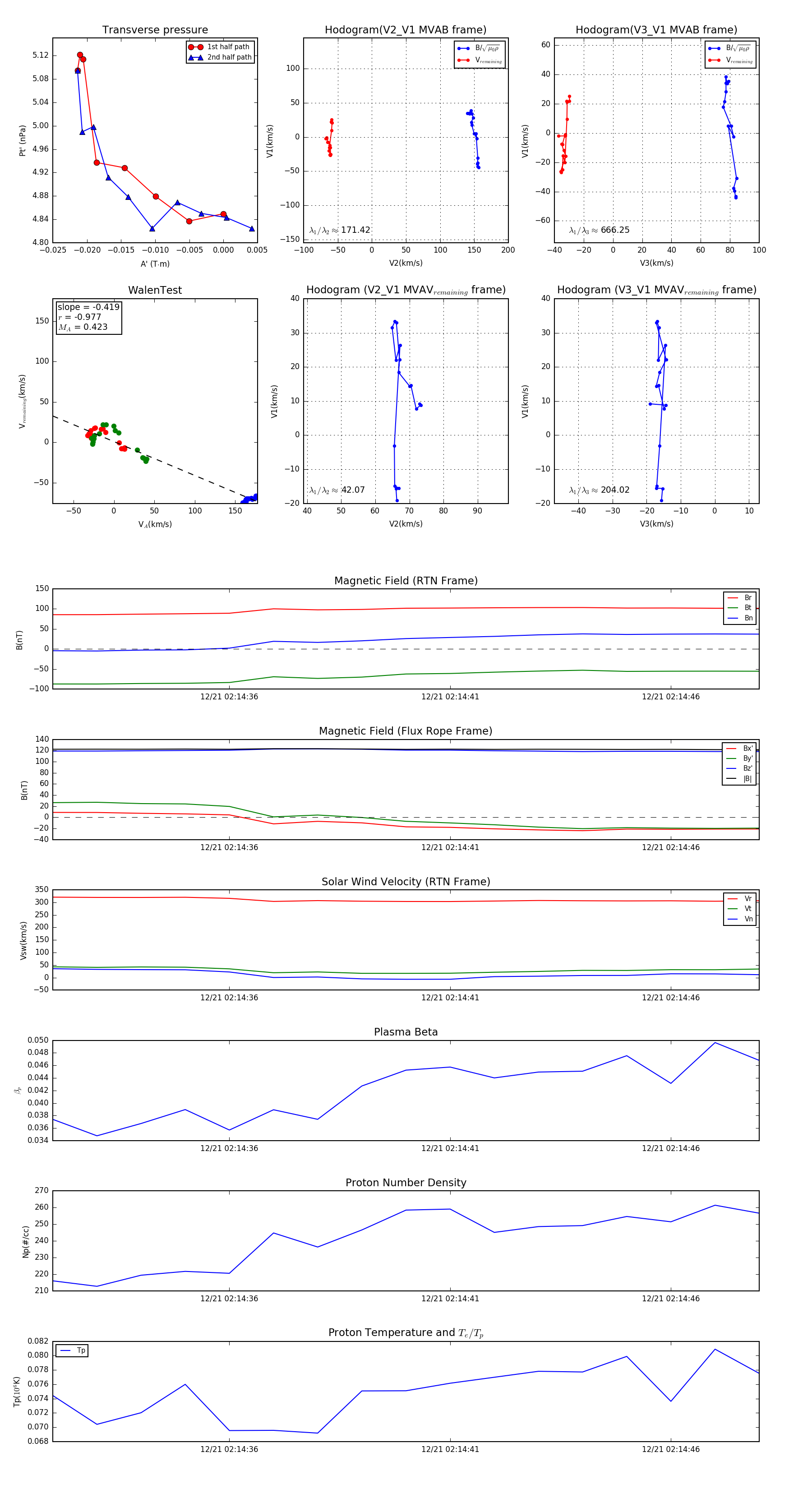
Flux Rope in 2024

Flux Rope Event 2024-12-21 02:14:32 ~ 2024-12-21 02:14:48 (17 seconds)


plot