HOME   LIST
‹–   –›

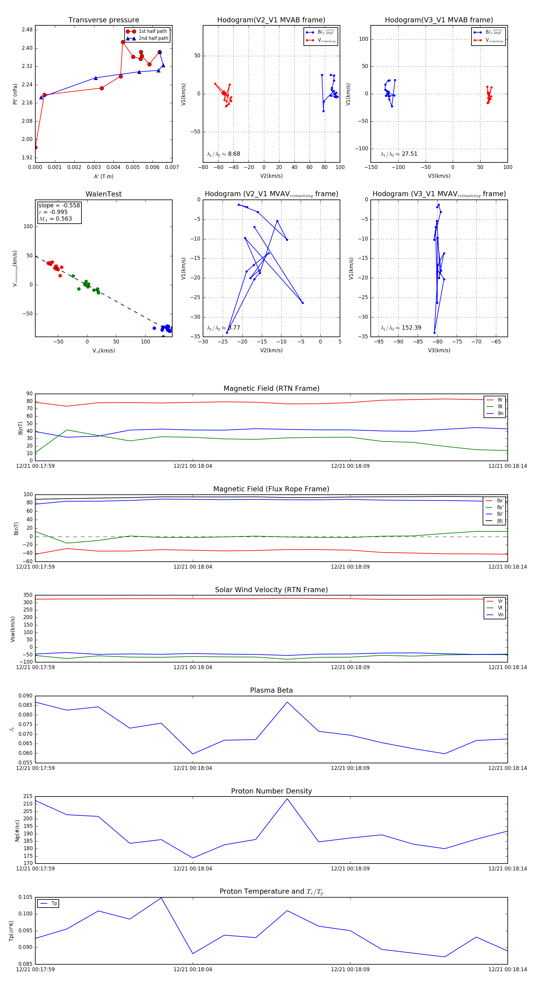
Flux Rope in 2024

Flux Rope Event 2024-12-21 00:17:59 ~ 2024-12-21 00:18:14 (16 seconds)


plot