HOME   LIST
‹–   –›

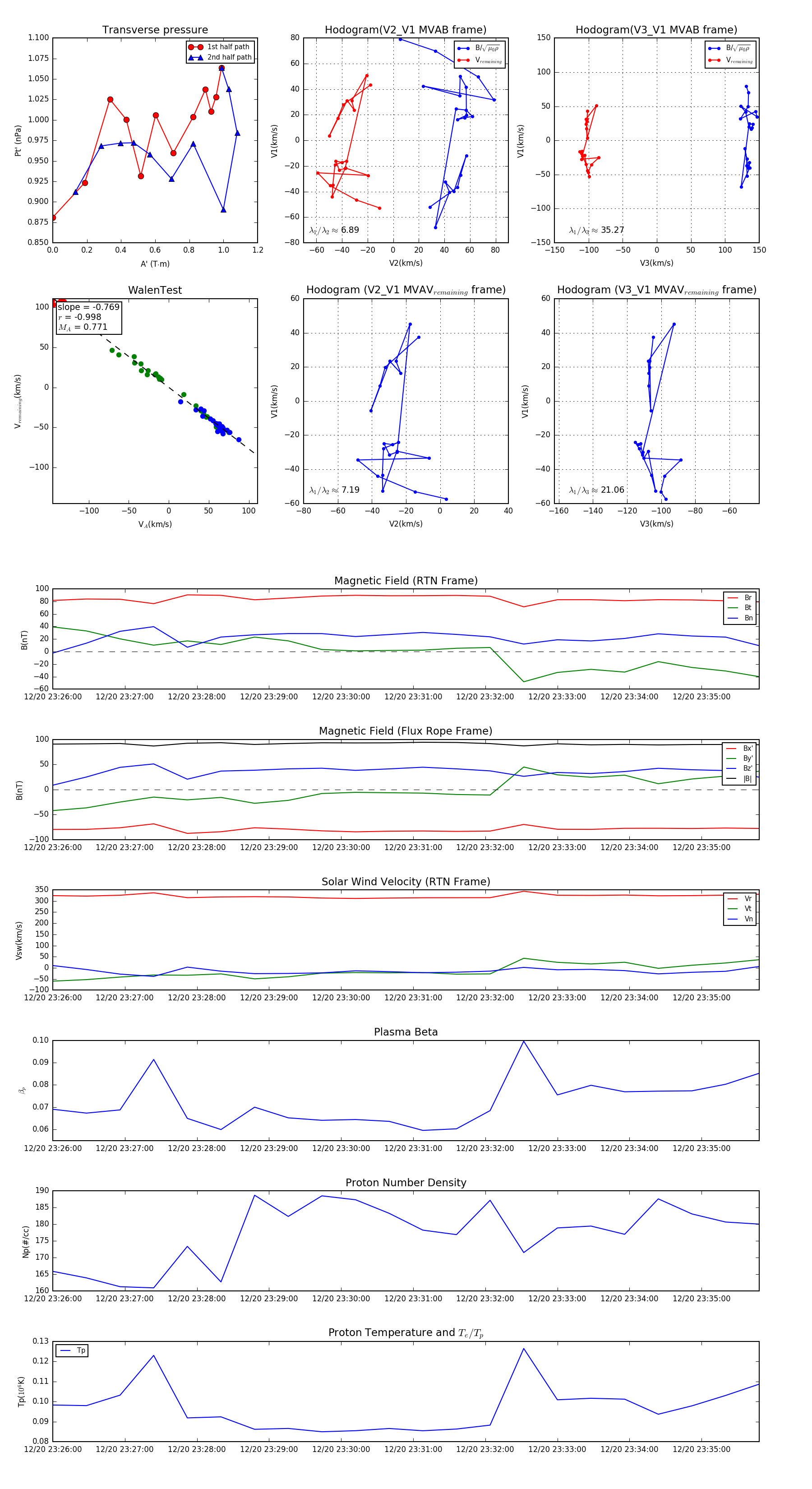
Flux Rope in 2024

Flux Rope Event 2024-12-20 23:26:00 ~ 2024-12-20 23:35:48 (589 seconds)


plot