HOME   LIST
‹–   –›

Flux Rope in 2024

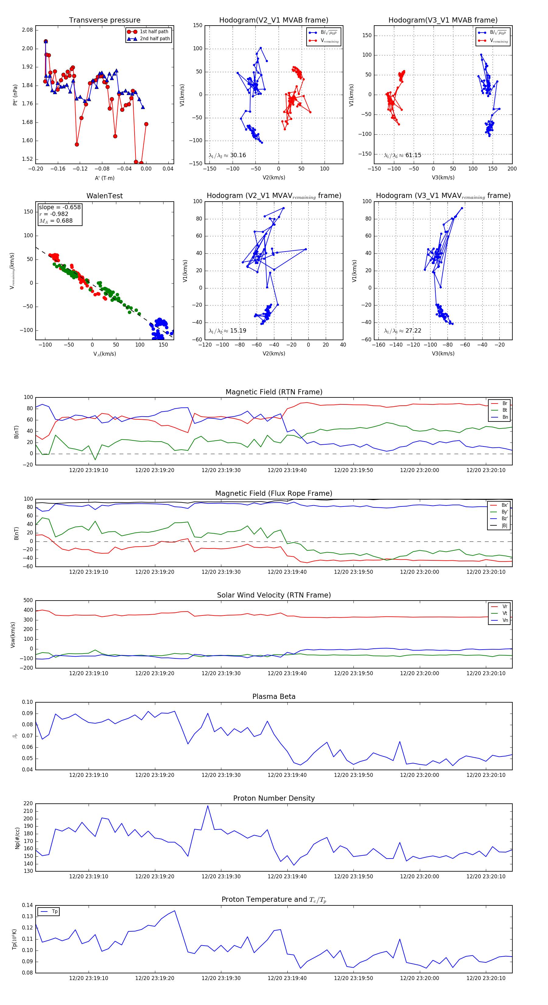
Flux Rope Event 2024-12-20 23:19:02 ~ 2024-12-20 23:20:14 (73 seconds)


plot