HOME   LIST
‹–   –›

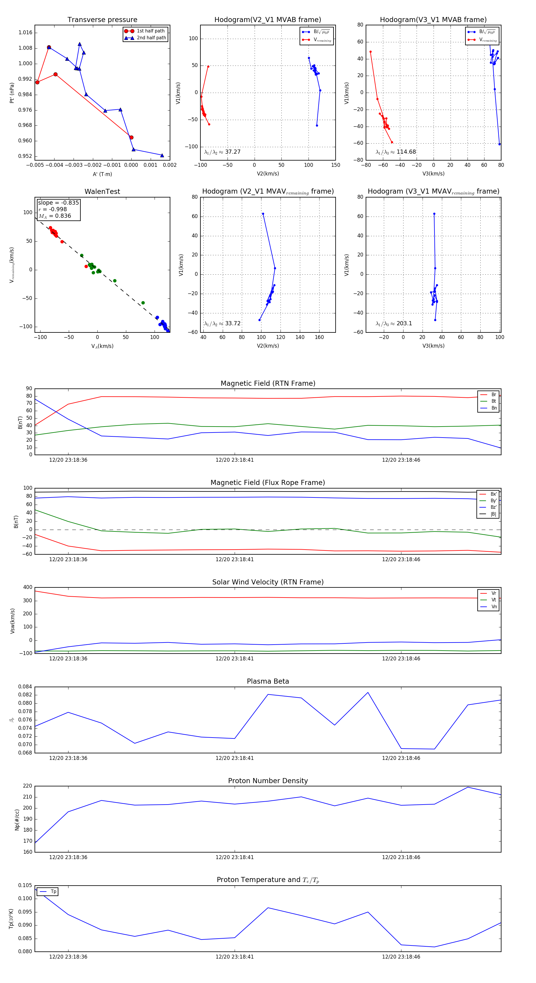
Flux Rope in 2024

Flux Rope Event 2024-12-20 23:18:35 ~ 2024-12-20 23:18:49 (15 seconds)


plot