HOME   LIST
‹–   –›

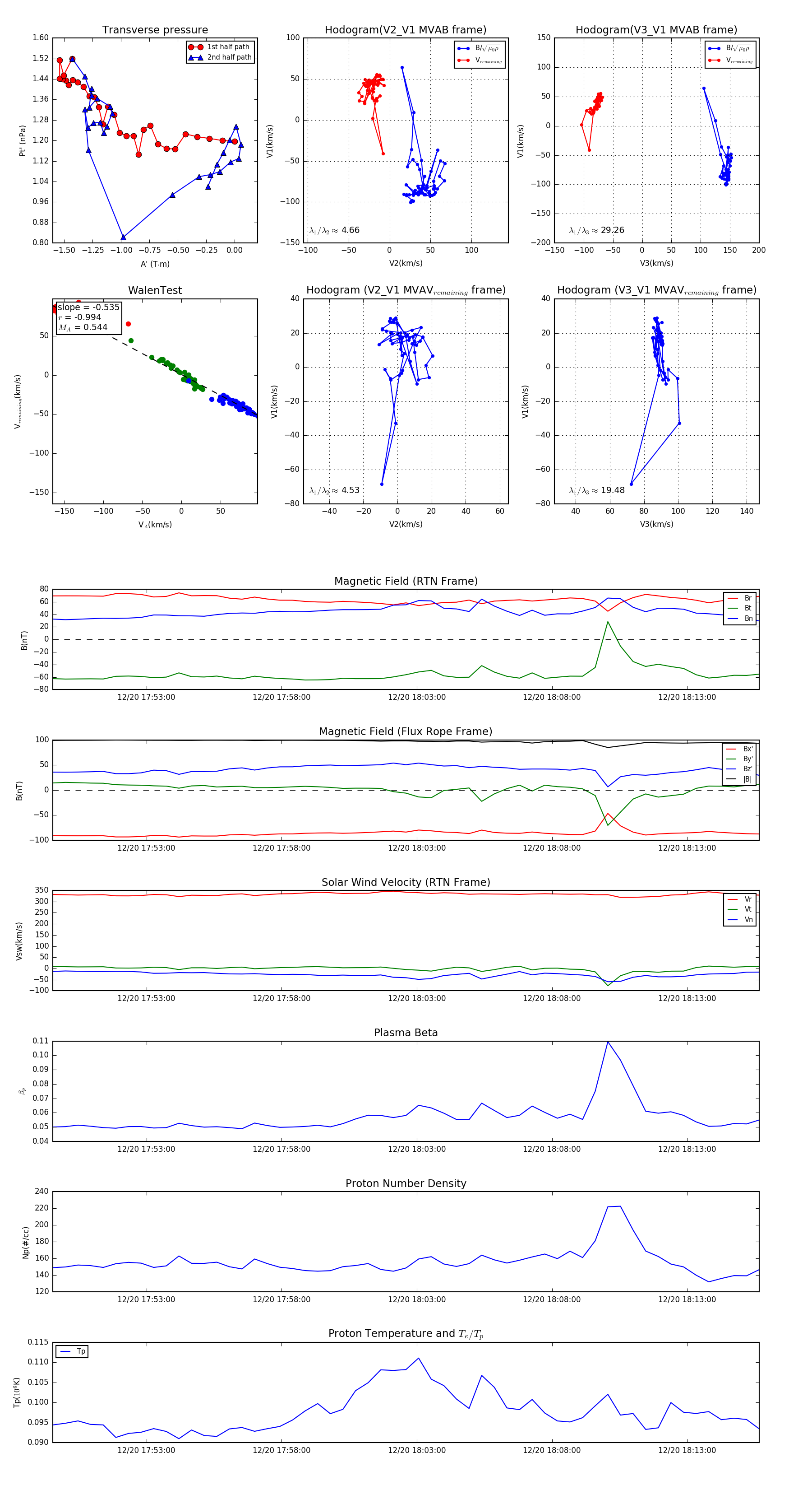
Flux Rope in 2024

Flux Rope Event 2024-12-20 17:49:32 ~ 2024-12-20 18:15:40 (1569 seconds)


plot