HOME   LIST
‹–   –›

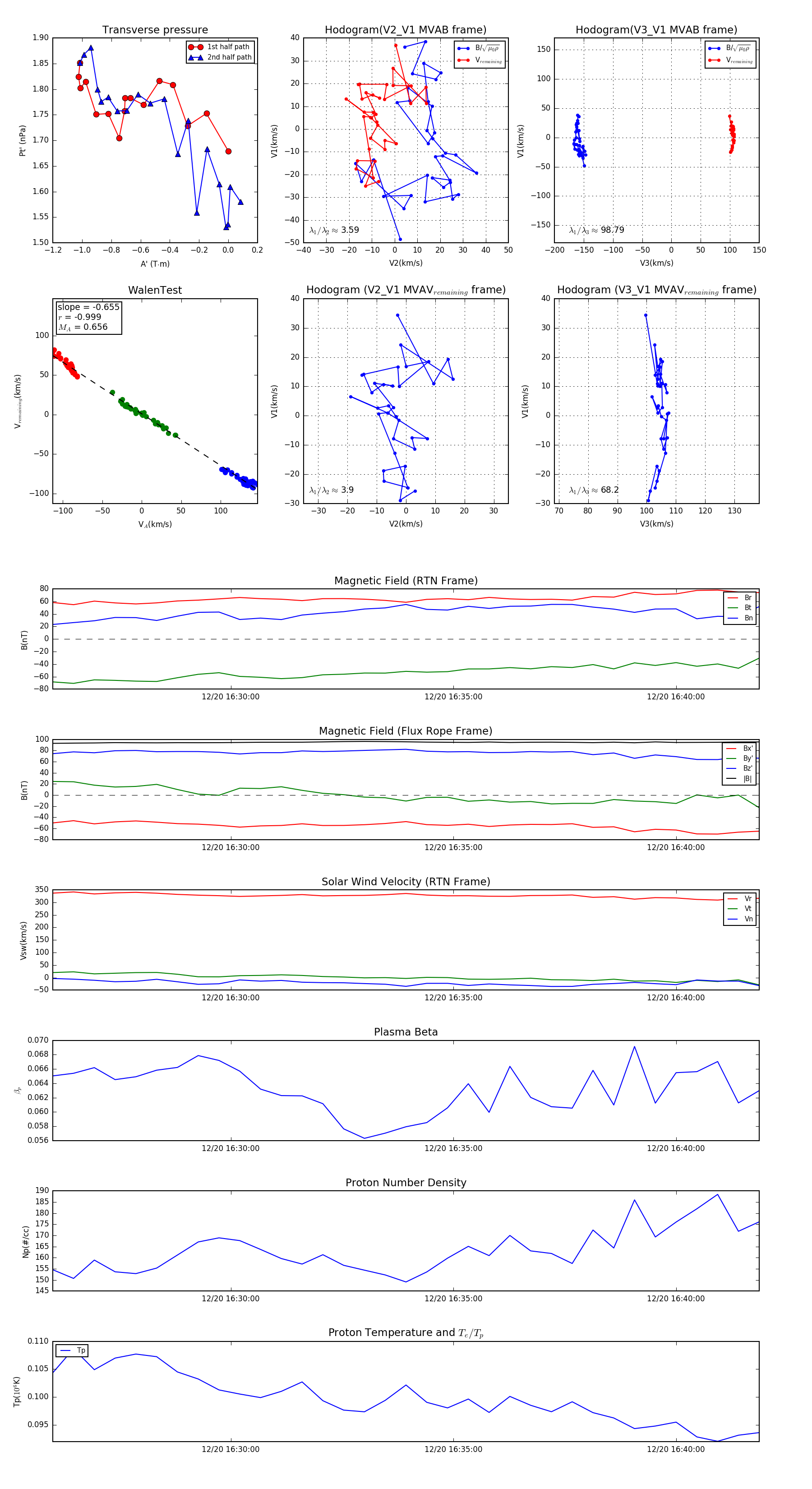
Flux Rope in 2024

Flux Rope Event 2024-12-20 16:26:00 ~ 2024-12-20 16:41:52 (953 seconds)


plot