HOME   LIST
‹–   –›

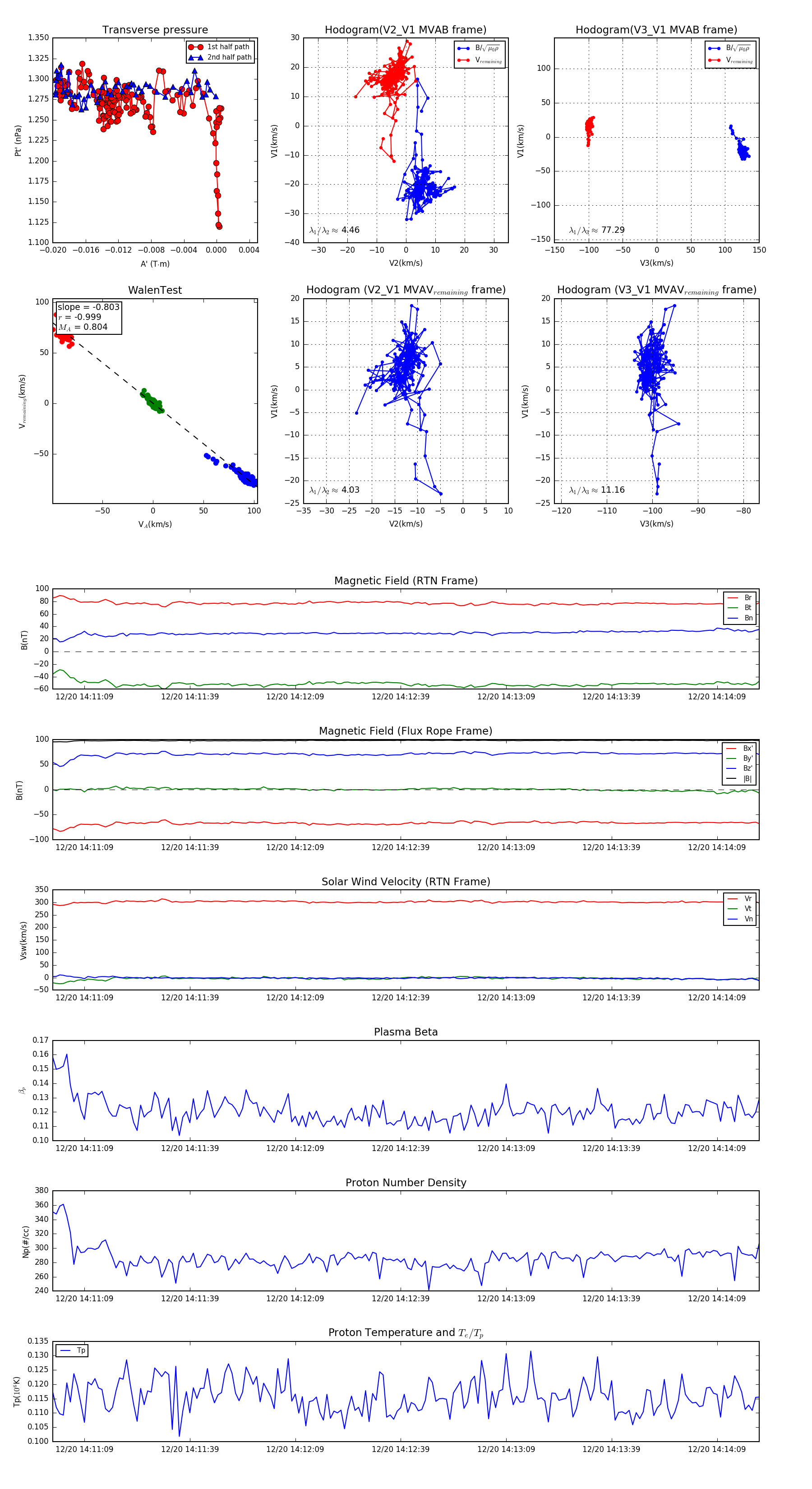
Flux Rope in 2024

Flux Rope Event 2024-12-20 14:11:00 ~ 2024-12-20 14:14:21 (202 seconds)


plot