HOME   LIST
‹–   –›

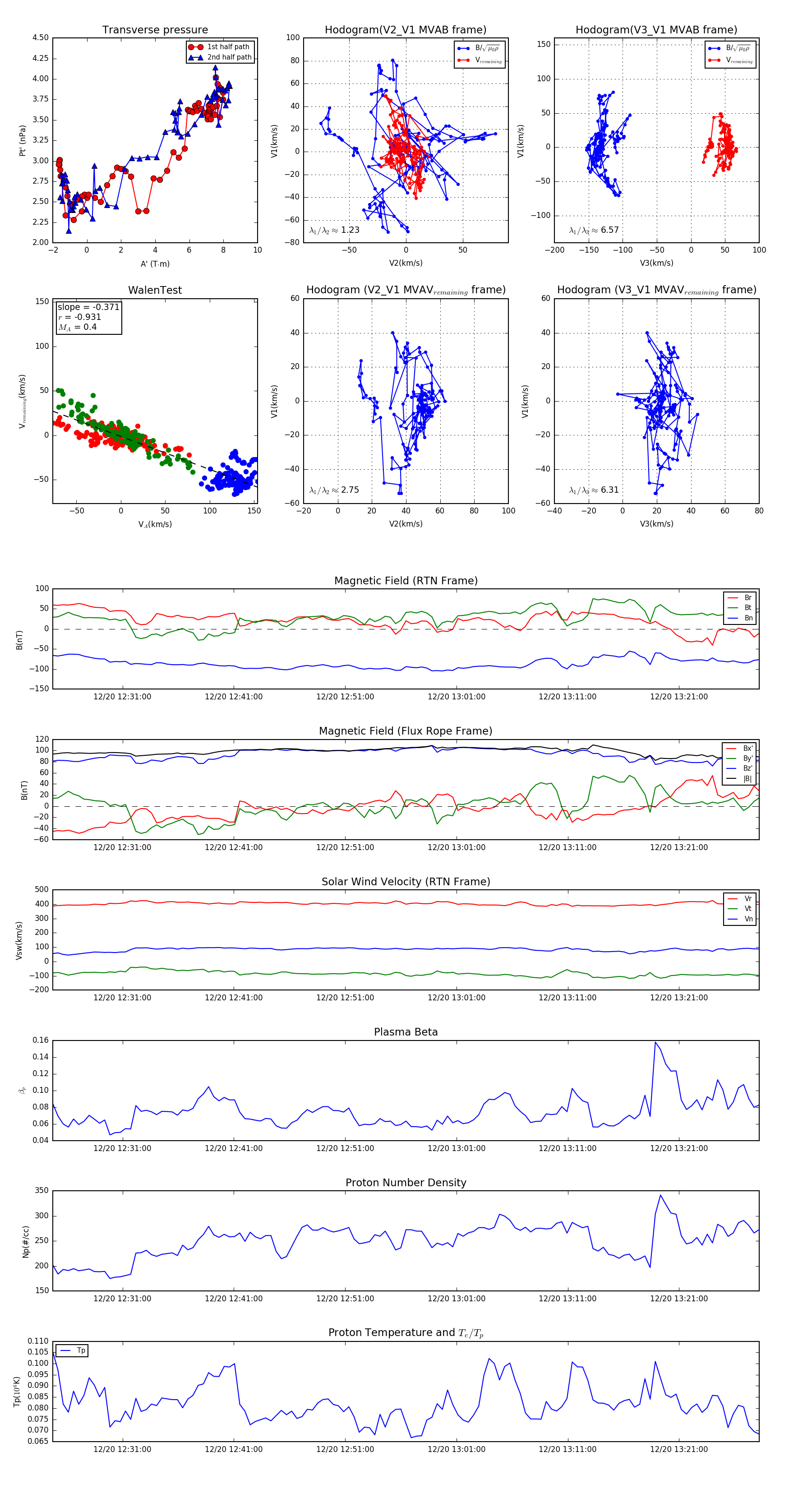
Flux Rope in 2024

Flux Rope Event 2024-12-20 12:24:44 ~ 2024-12-20 13:28:12 (3809 seconds)


plot