HOME   LIST
‹–   –›

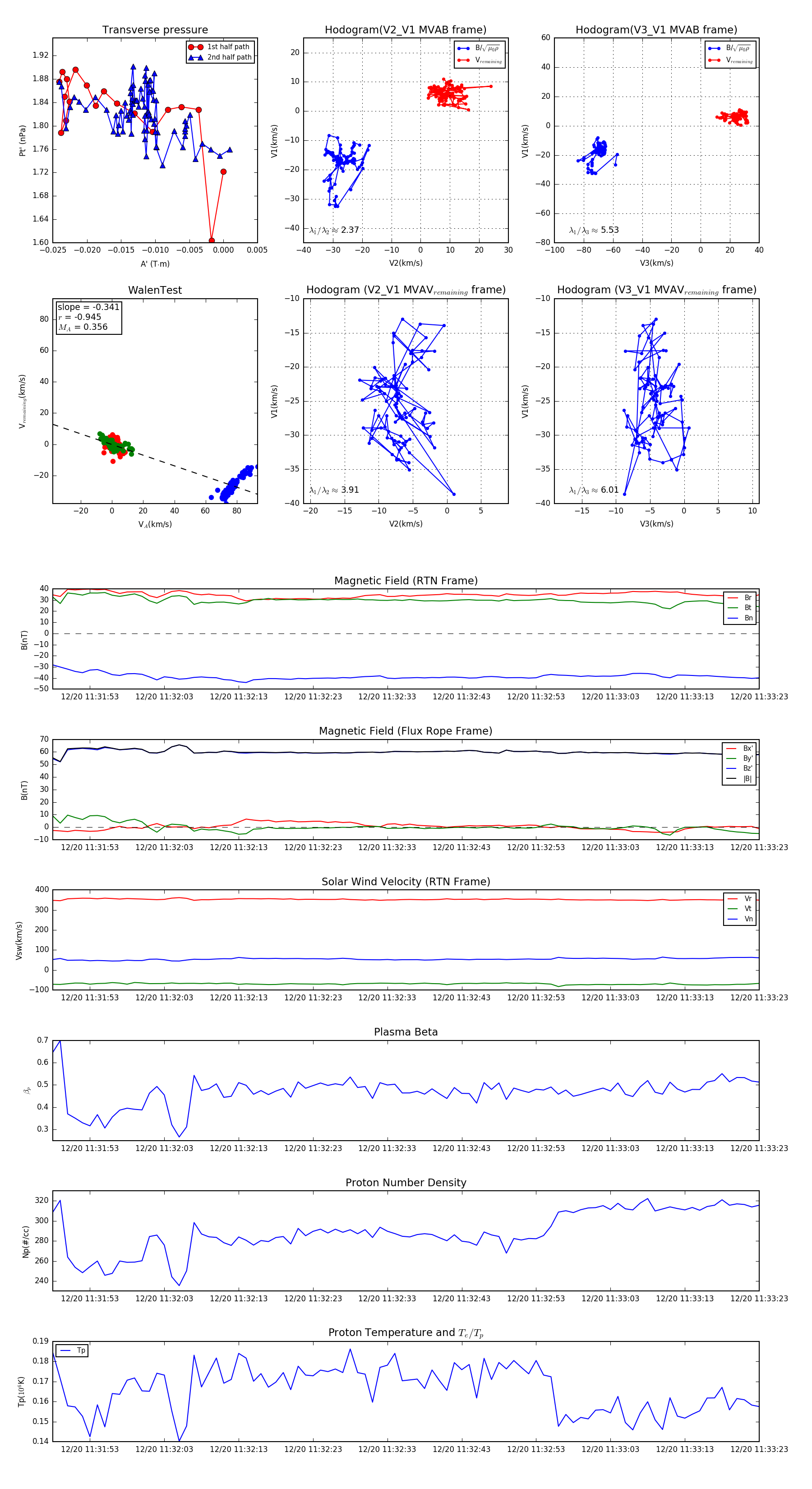
Flux Rope in 2024

Flux Rope Event 2024-12-20 11:31:48 ~ 2024-12-20 11:33:23 (96 seconds)


plot