HOME   LIST
‹–   –›

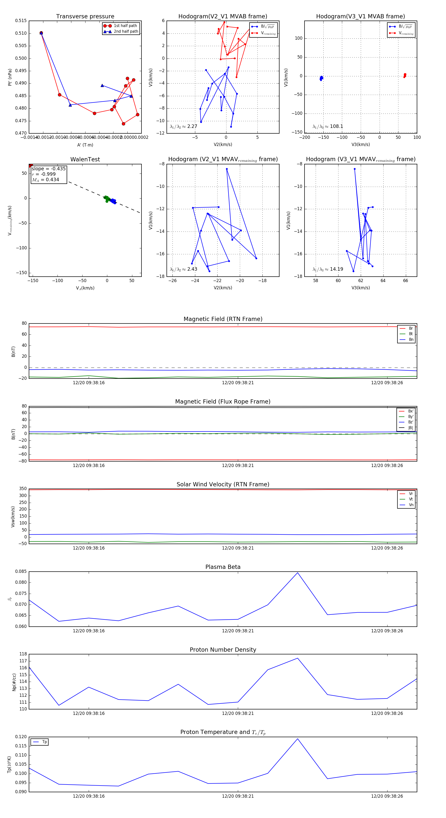
Flux Rope in 2024

Flux Rope Event 2024-12-20 09:38:14 ~ 2024-12-20 09:38:27 (14 seconds)


plot