HOME   LIST
‹–   –›

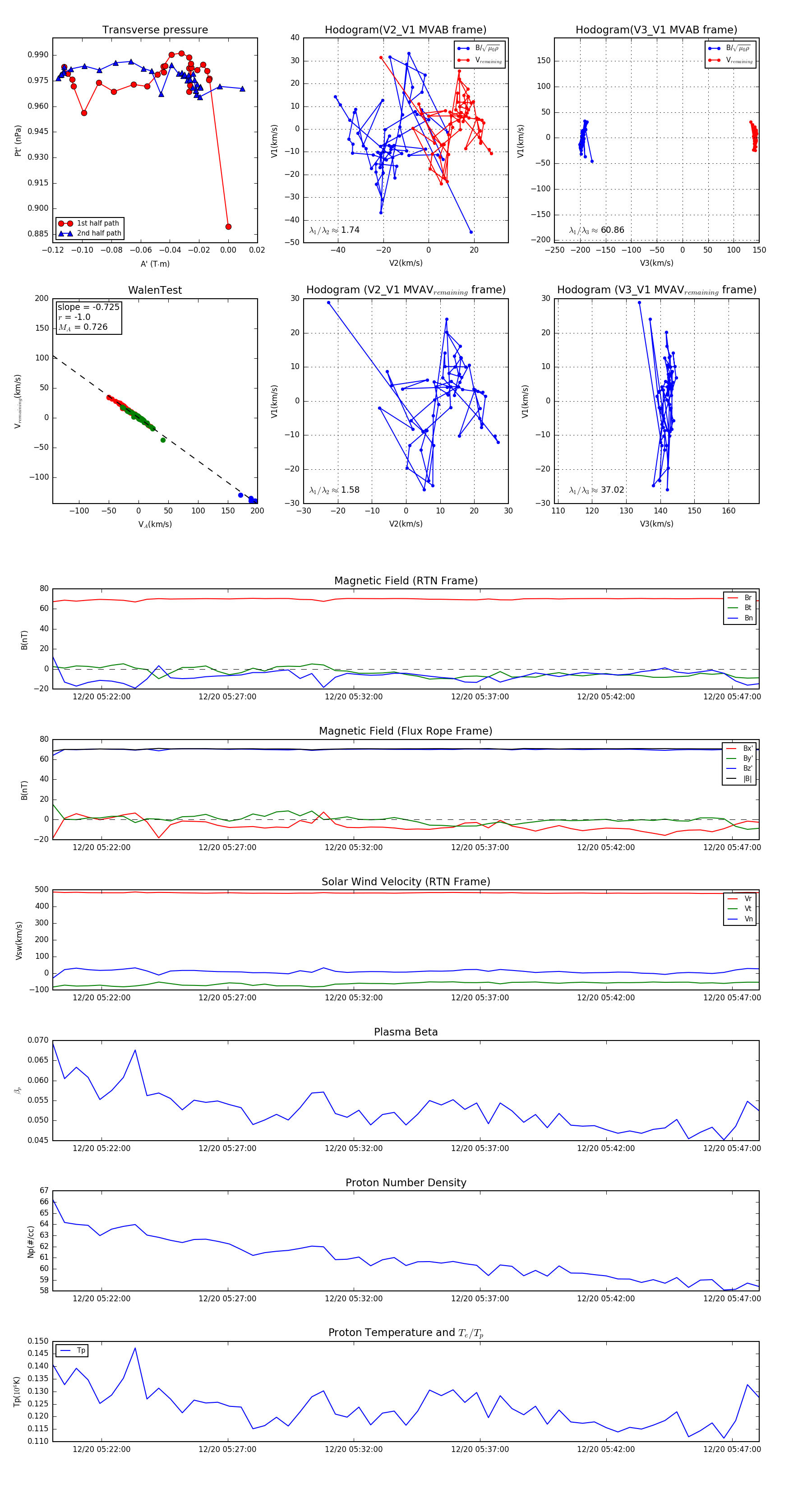
Flux Rope in 2024

Flux Rope Event 2024-12-20 05:20:04 ~ 2024-12-20 05:48:04 (1681 seconds)


plot