HOME   LIST
‹–   –›

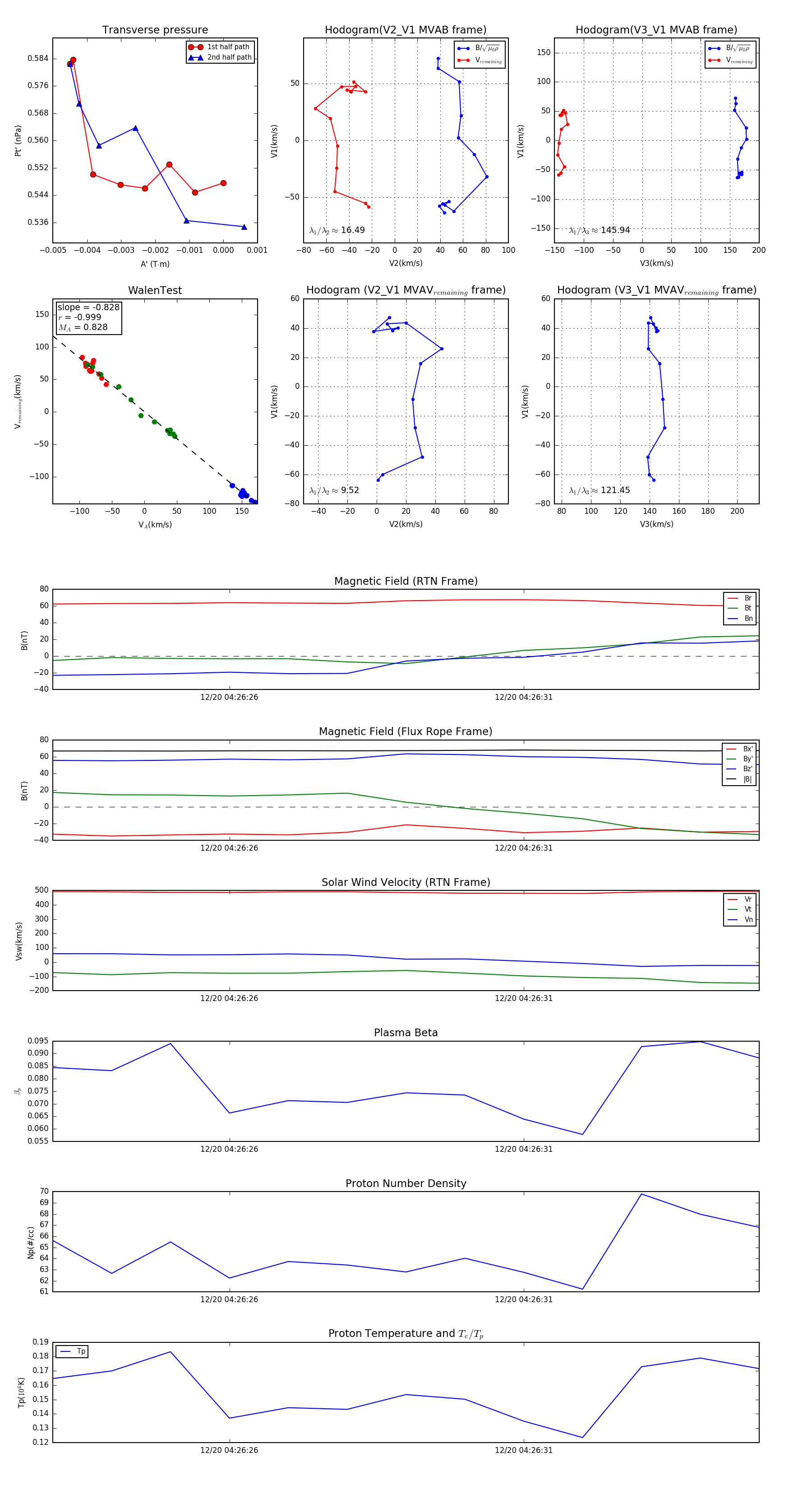
Flux Rope in 2024

Flux Rope Event 2024-12-20 04:26:23 ~ 2024-12-20 04:26:35 (13 seconds)


plot