HOME   LIST
‹–   –›

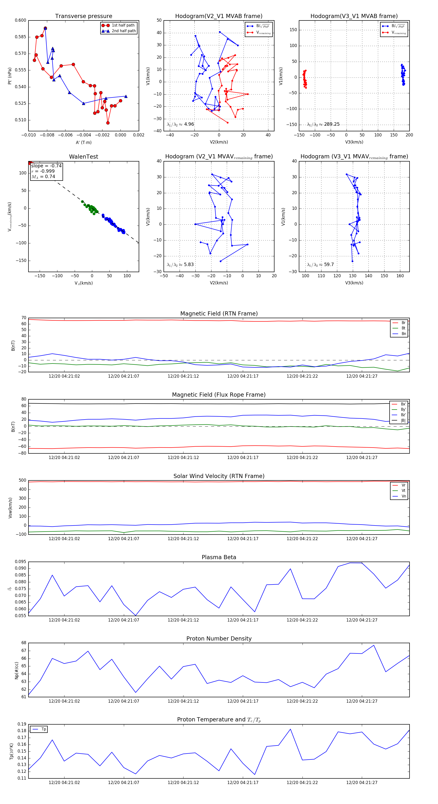
Flux Rope in 2024

Flux Rope Event 2024-12-20 04:20:59 ~ 2024-12-20 04:21:31 (33 seconds)


plot