HOME   LIST
‹–   –›

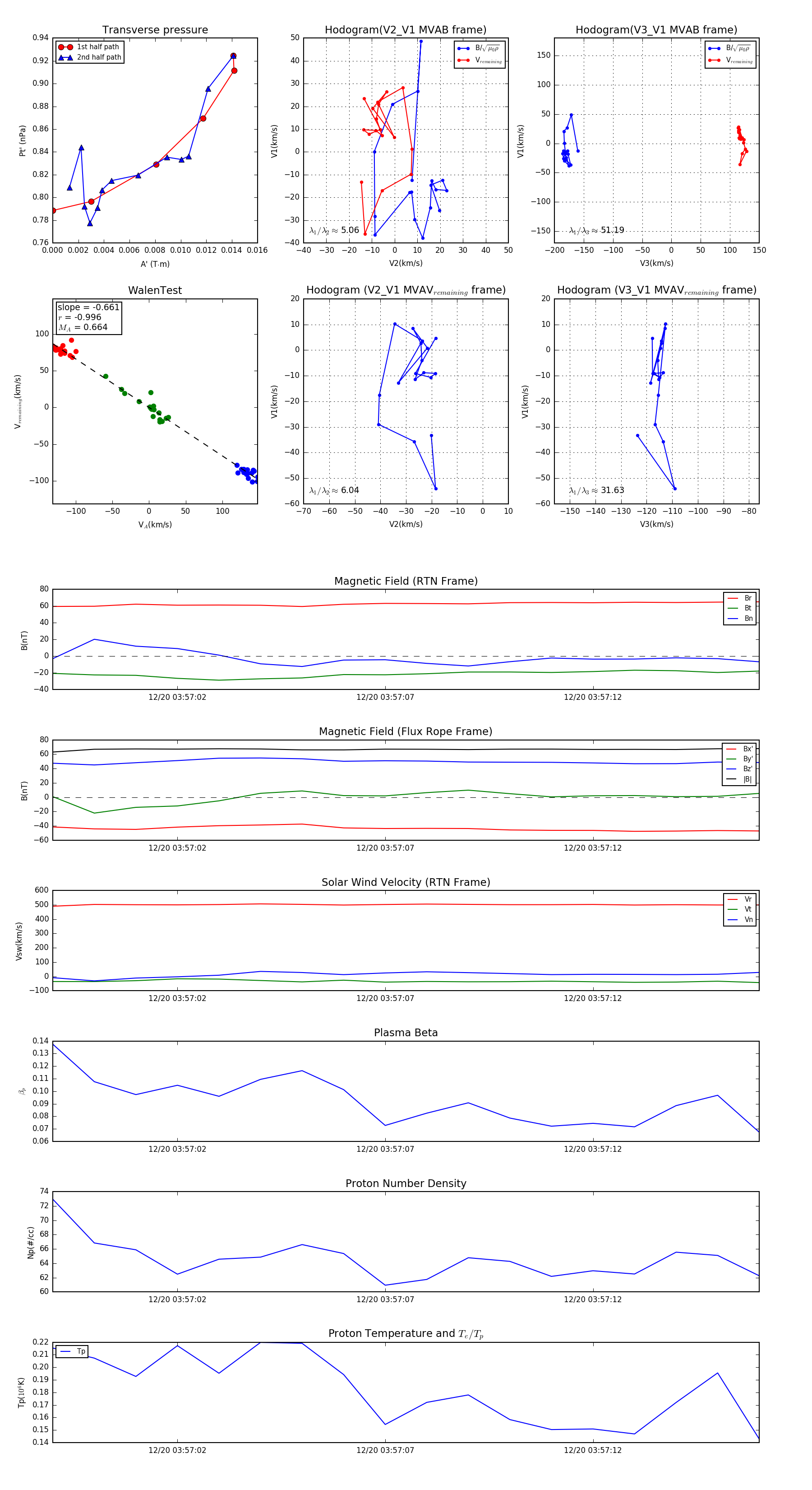
Flux Rope in 2024

Flux Rope Event 2024-12-20 03:56:59 ~ 2024-12-20 03:57:16 (18 seconds)


plot