HOME   LIST
‹–   –›

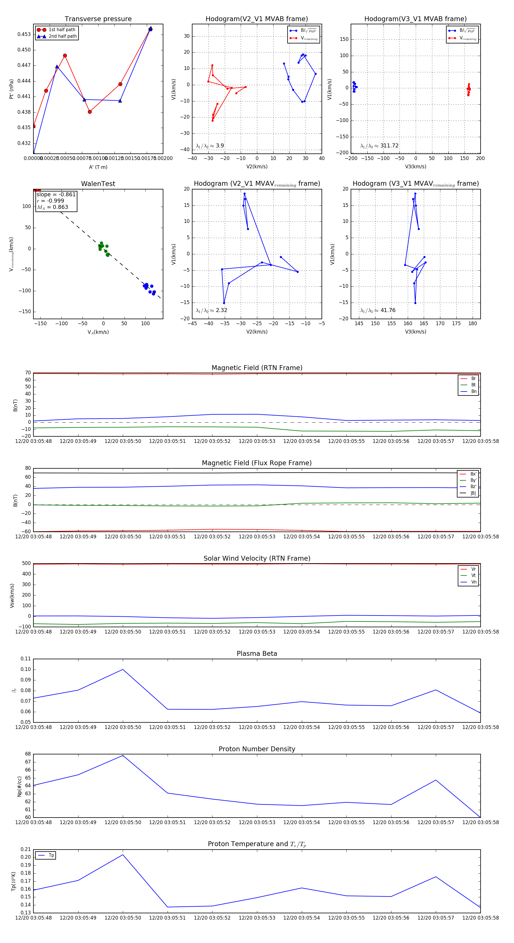
Flux Rope in 2024

Flux Rope Event 2024-12-20 03:05:48 ~ 2024-12-20 03:05:58 (11 seconds)


plot