HOME   LIST
‹–   –›

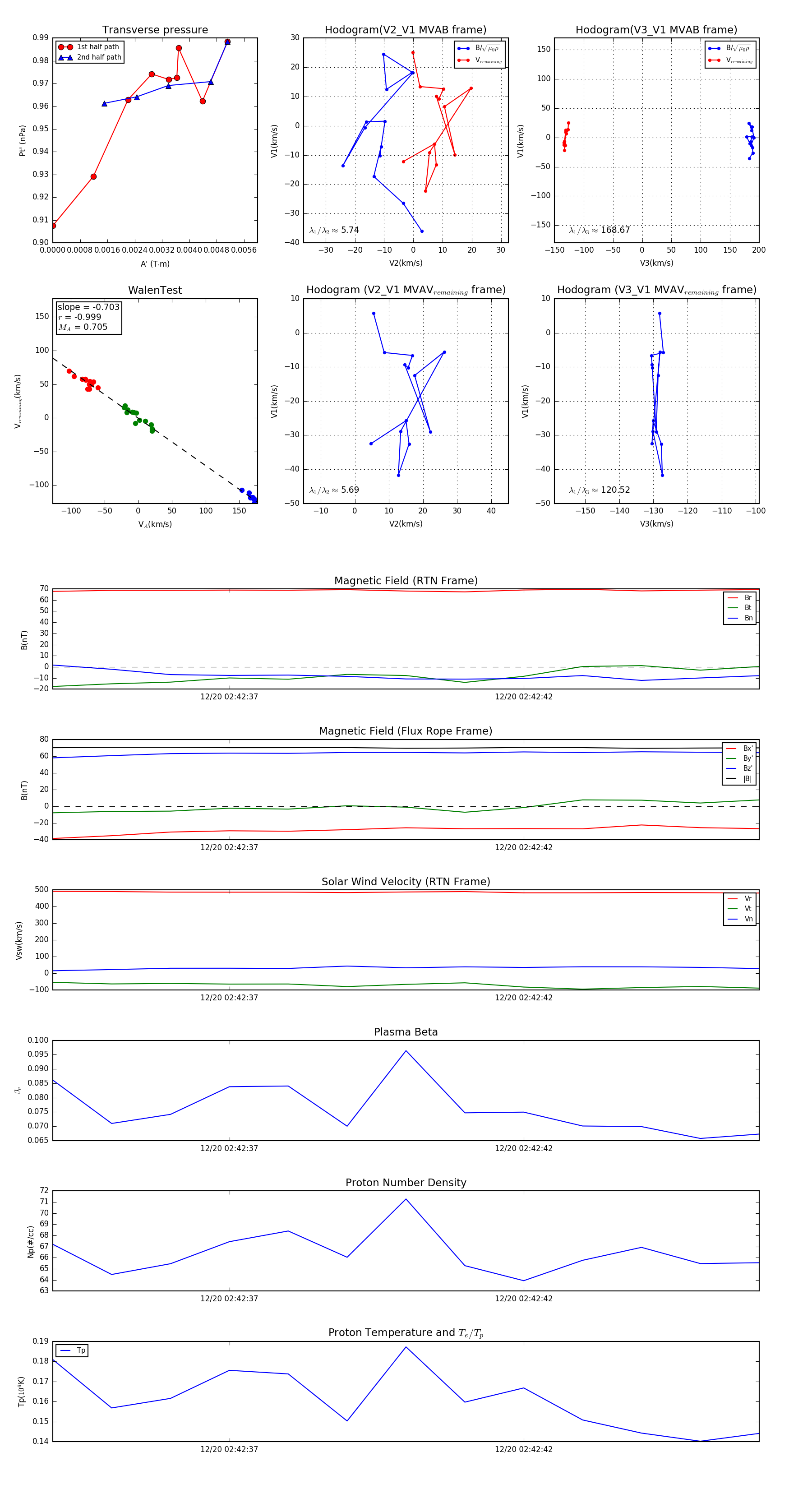
Flux Rope in 2024

Flux Rope Event 2024-12-20 02:42:34 ~ 2024-12-20 02:42:46 (13 seconds)


plot