HOME   LIST
‹–   –›

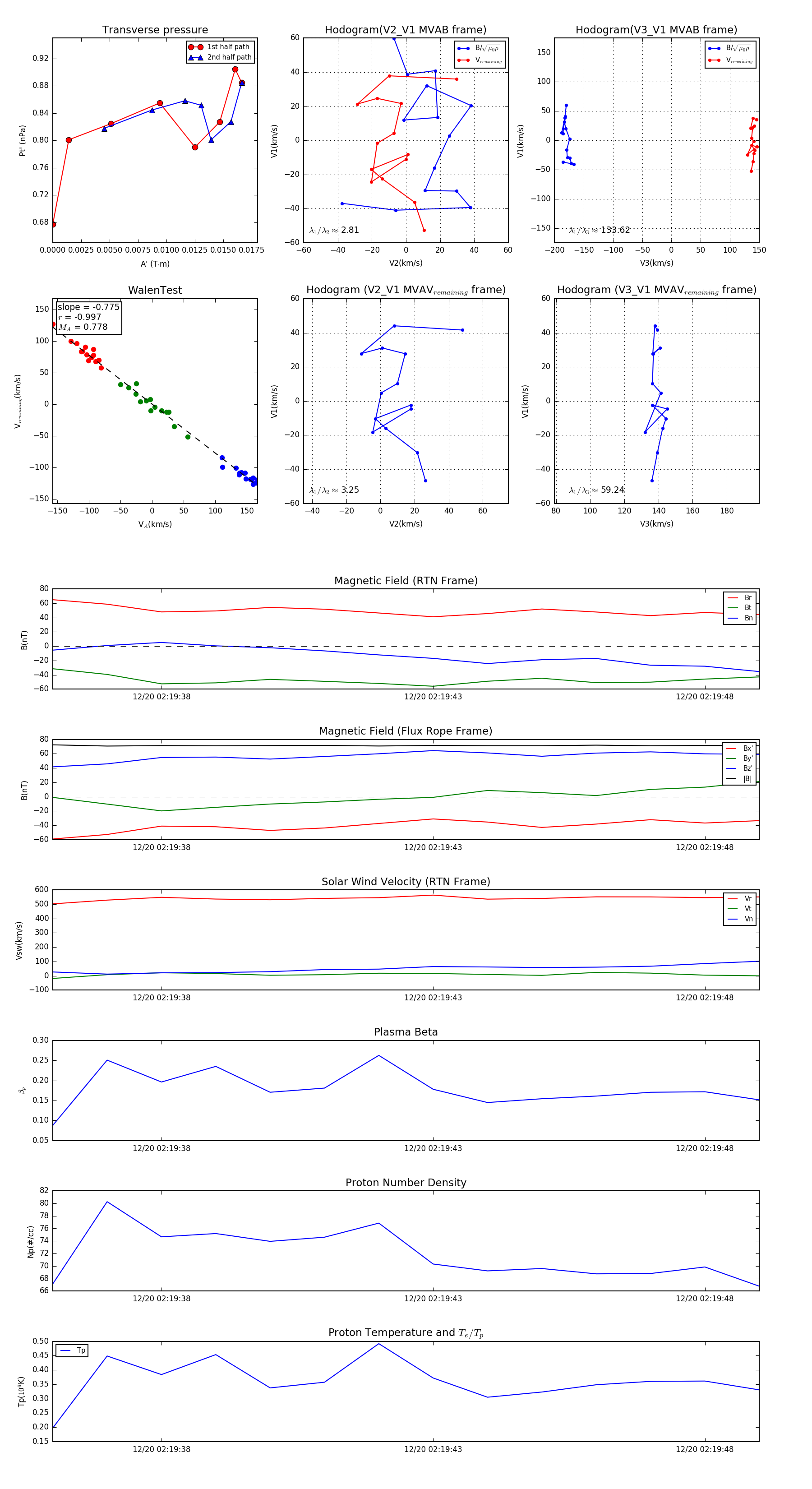
Flux Rope in 2024

Flux Rope Event 2024-12-20 02:19:36 ~ 2024-12-20 02:19:49 (14 seconds)


plot