HOME   LIST
‹–   –›

Flux Rope in 2024

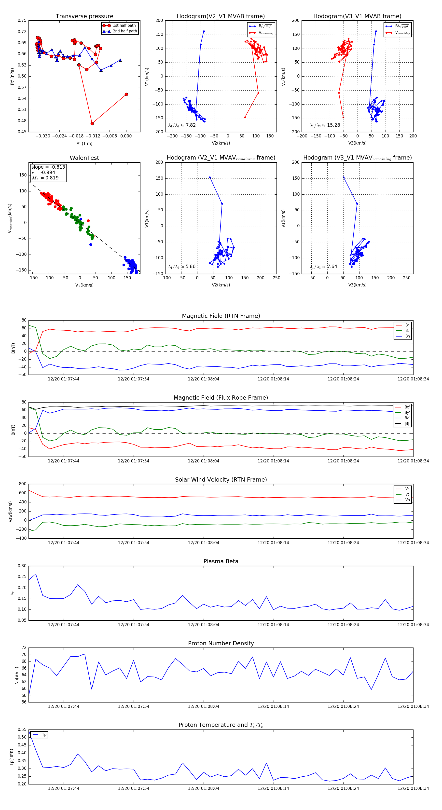
Flux Rope Event 2024-12-20 01:07:39 ~ 2024-12-20 01:08:34 (56 seconds)


plot