HOME   LIST
‹–   –›

Flux Rope in 2024

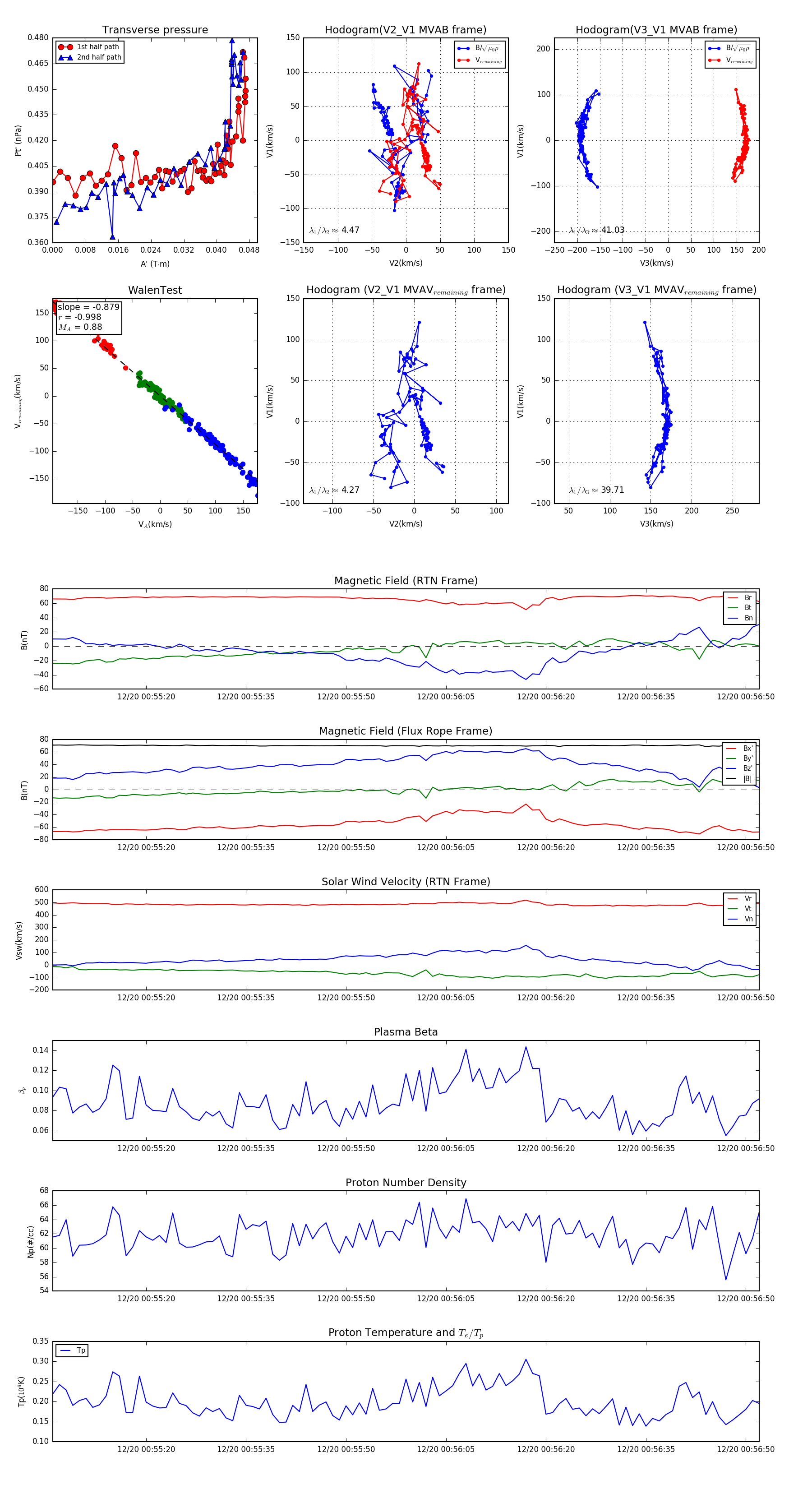
Flux Rope Event 2024-12-20 00:55:06 ~ 2024-12-20 00:56:52 (107 seconds)


plot