HOME   LIST
‹–   –›

Flux Rope in 2024

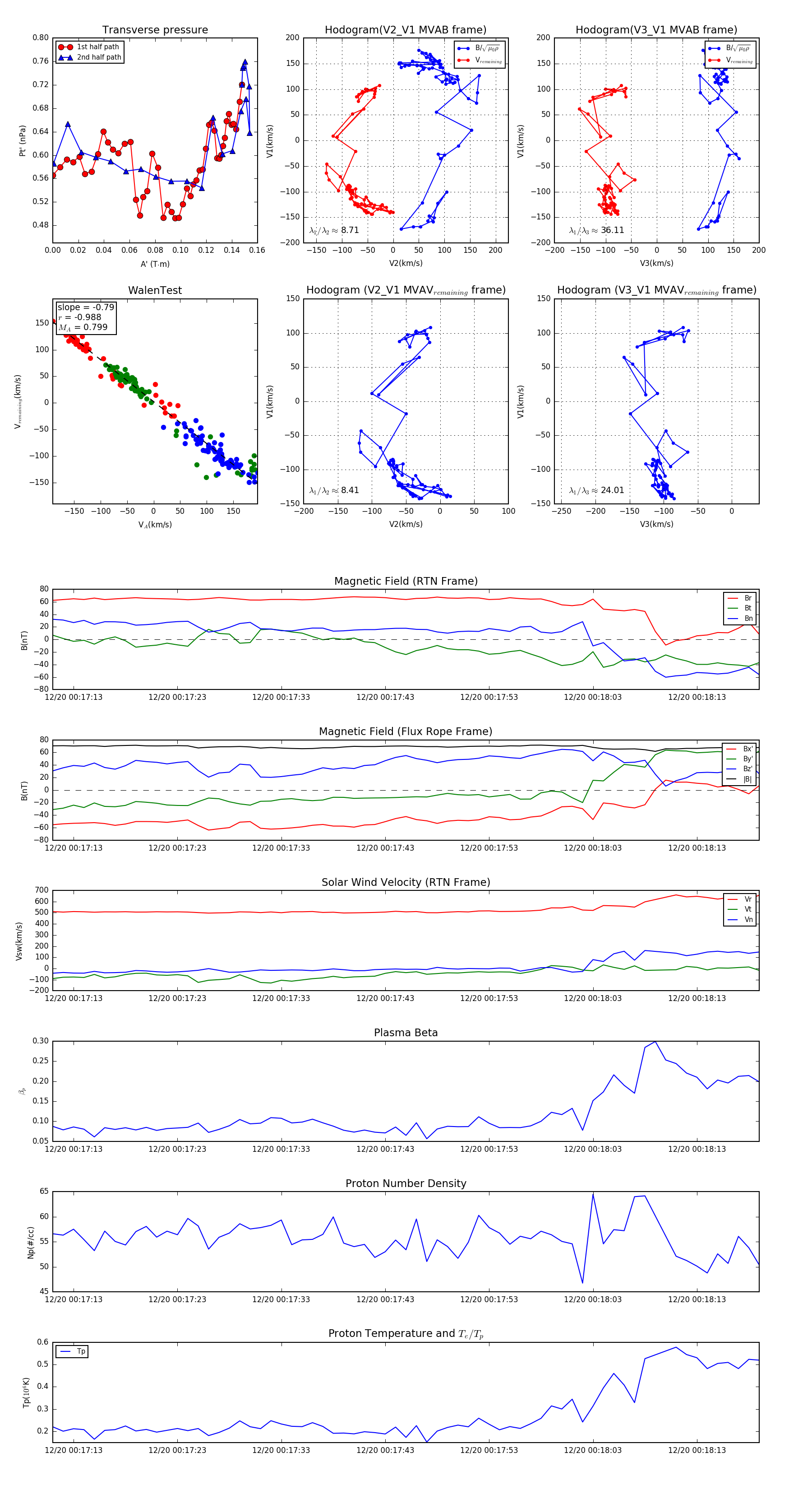
Flux Rope Event 2024-12-20 00:17:11 ~ 2024-12-20 00:18:19 (69 seconds)


plot