HOME   LIST
‹–   –›

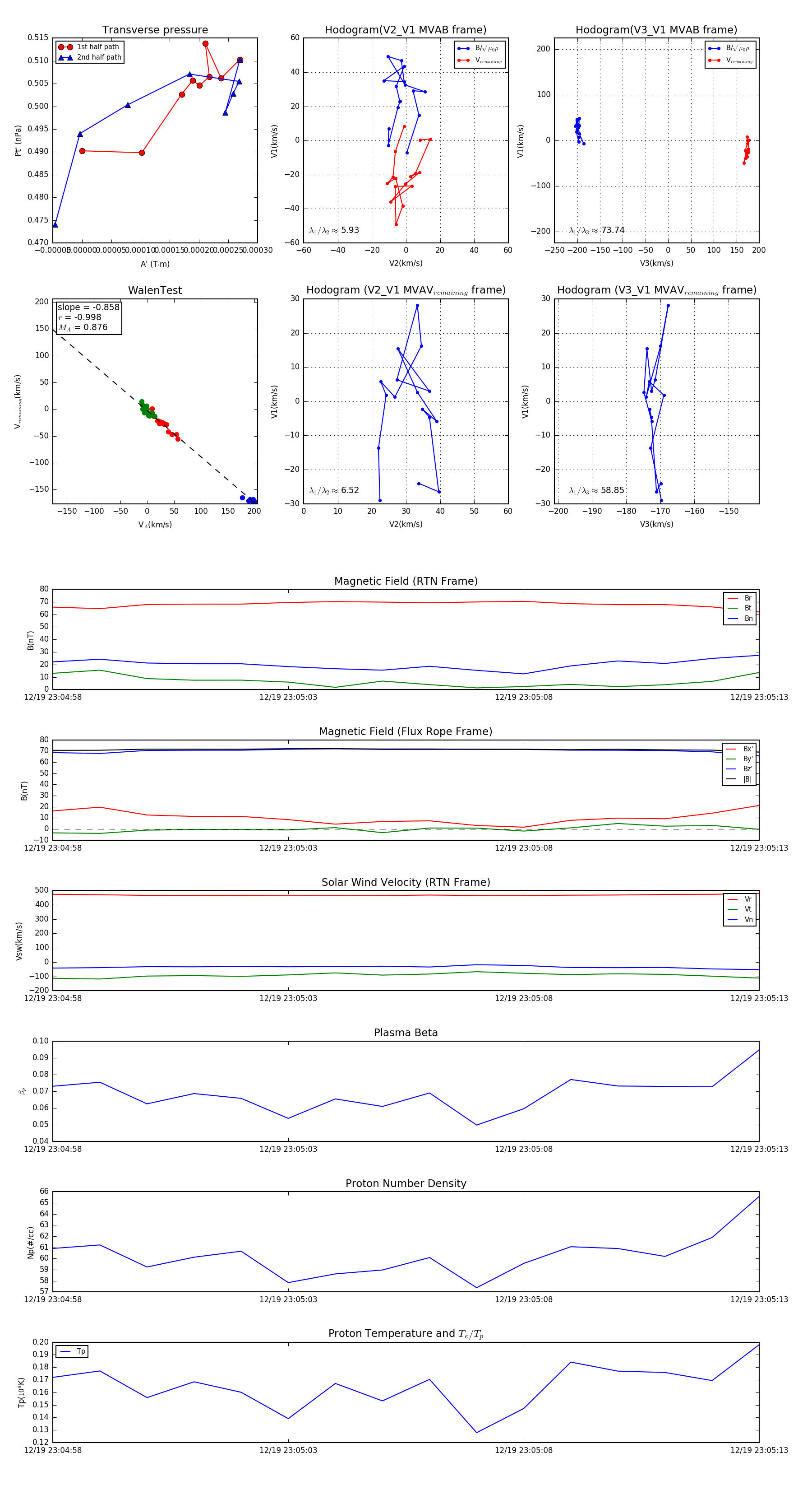
Flux Rope in 2024

Flux Rope Event 2024-12-19 23:04:58 ~ 2024-12-19 23:05:13 (16 seconds)


plot