HOME   LIST
‹–   –›

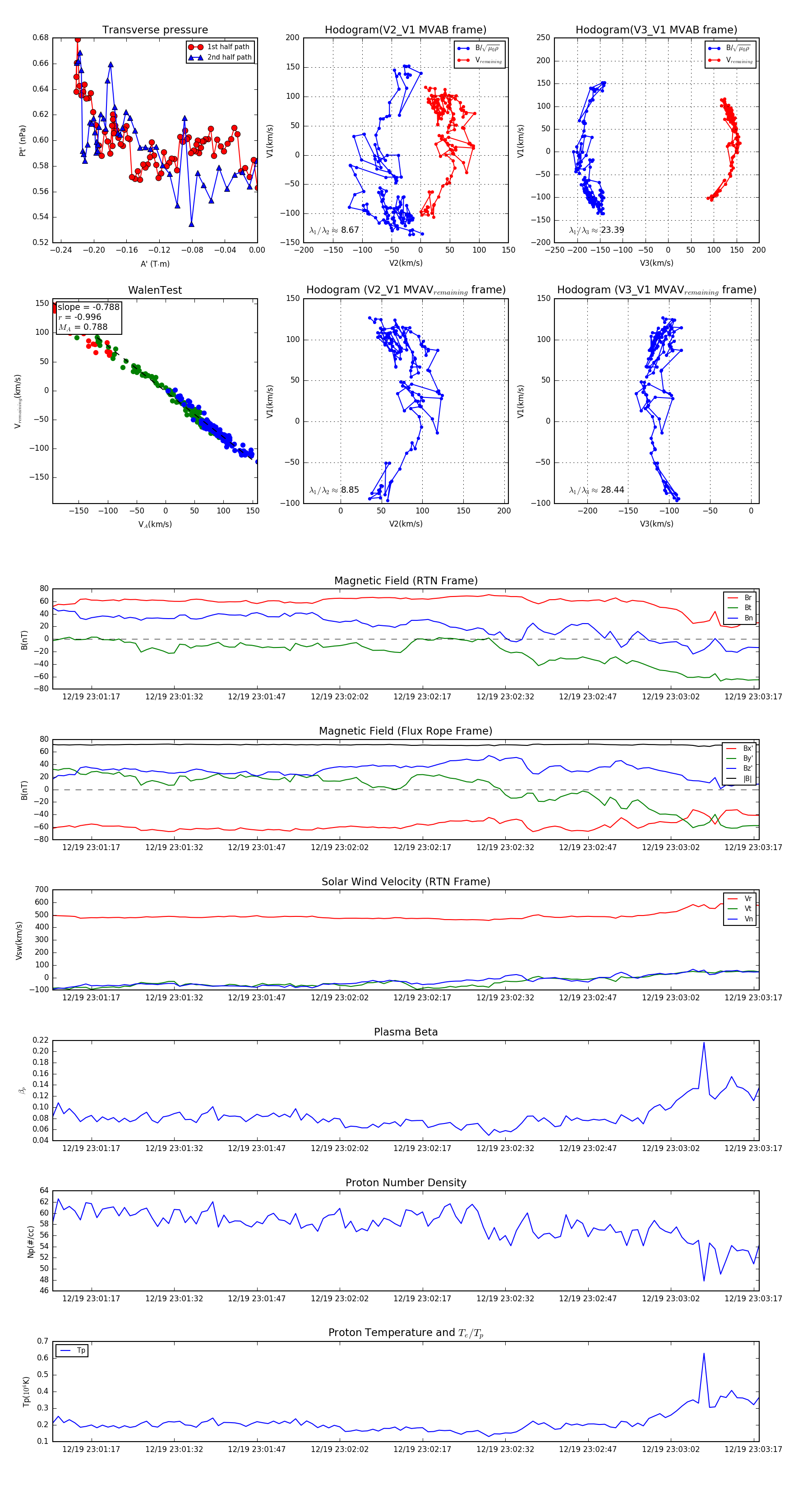
Flux Rope in 2024

Flux Rope Event 2024-12-19 23:01:10 ~ 2024-12-19 23:03:18 (129 seconds)


plot