HOME   LIST
‹–   –›

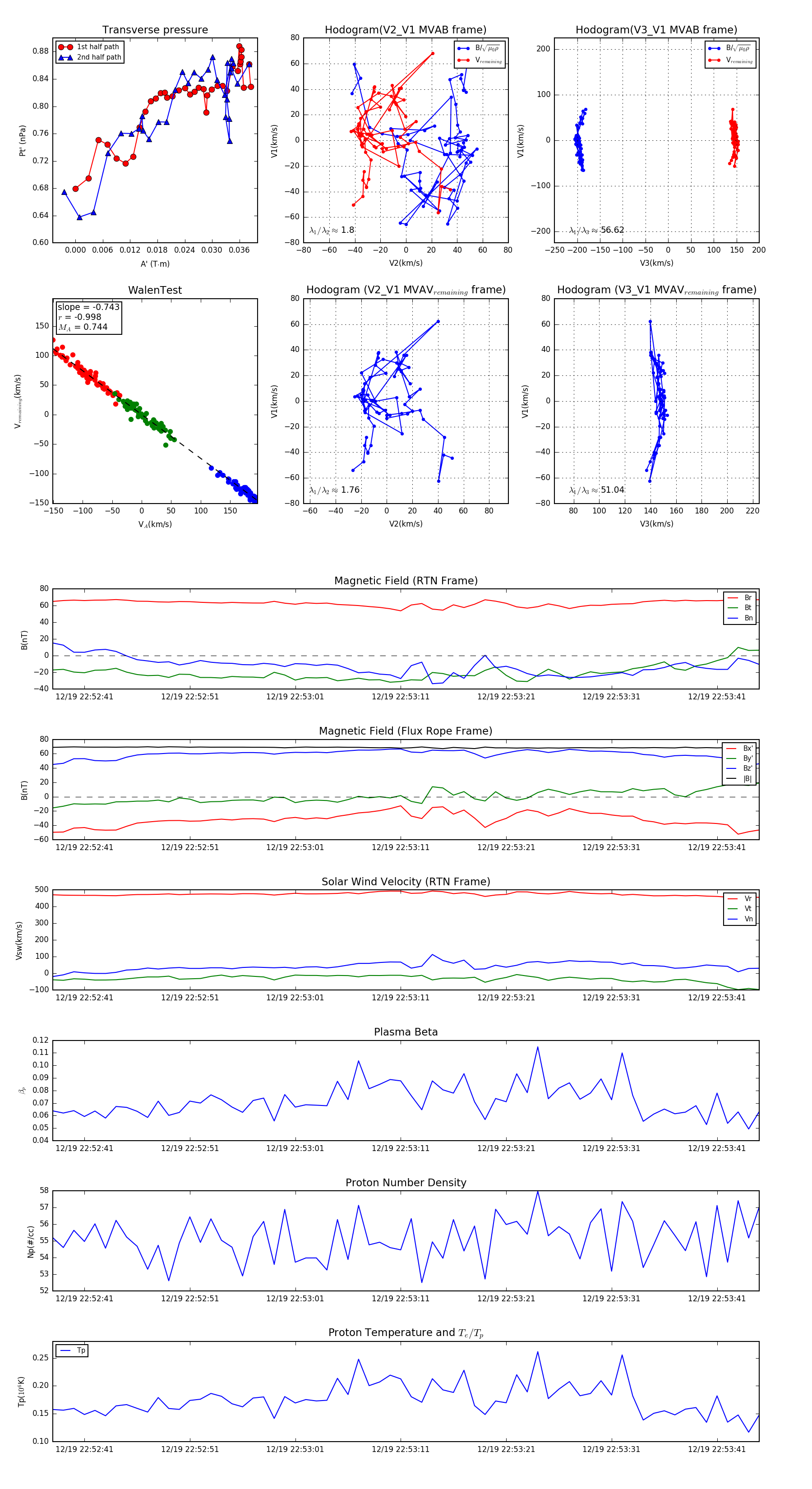
Flux Rope in 2024

Flux Rope Event 2024-12-19 22:52:38 ~ 2024-12-19 22:53:45 (68 seconds)


plot