HOME   LIST
‹–   –›

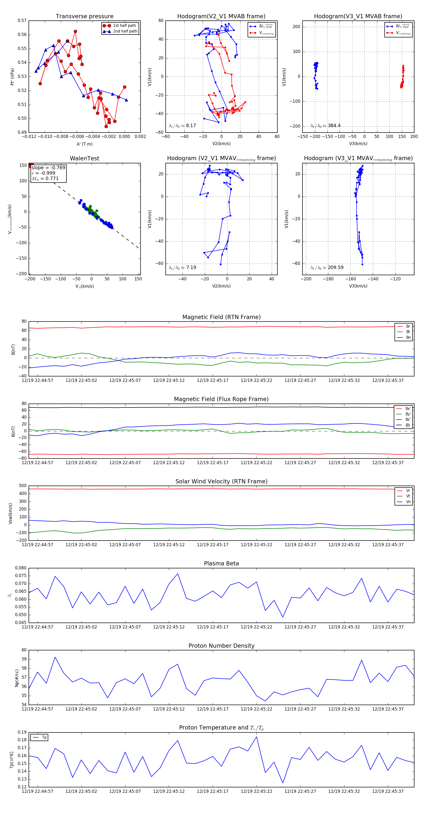
Flux Rope in 2024

Flux Rope Event 2024-12-19 22:44:56 ~ 2024-12-19 22:45:40 (45 seconds)


plot